华西医院罗奎/敬静团队开发创新纳米药物,成功逆转腺苷介导的三阴性乳腺癌免疫抑制
| 导读 | 近年来,利用免疫原性细胞死亡效应联合免疫疗法的策略为TNBC治疗带来了新希望,然而由腺苷介导的免疫抑制微环境却成为制约疗效的关键瓶颈。 |
三阴性乳腺癌(TNBC)作为乳腺癌中最具侵袭性的亚型,长期以来面临治疗手段有限、易复发转移的困境。近年来,利用免疫原性细胞死亡效应联合免疫疗法的策略为TNBC治疗带来了新希望,然而由腺苷介导的免疫抑制微环境却成为制约疗效的关键瓶颈。近日,华西医院罗奎/敬静团队在知名期刊《eBioMedicine 》(柳叶刀子刊)发表最新研究内容:开发了一种能够响应肿瘤微环境刺激的纳米药物,通过协同化学-免疫治疗策略,成功逆转了腺苷介导的免疫抑制,为三阴性乳腺癌治疗提供了新的方向。
创新设计:纳米药物的设计突破

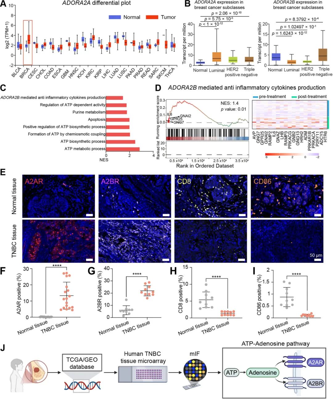
腺苷驱动的免疫抑制为化疗联合A2AR/A2BR阻断治疗三阴性乳腺癌的协同作用奠定基础
在TNBC的免疫抑制机制中,腺苷信号通路是近年来备受关注的关键因素。研究表明,TNBC组织中腺苷A2A受体和A2B受体的表达显著上调。研究团队设计了一种pH/组织蛋白酶B双响应的纳米药物POEGDE@A,用于共同递送免疫原性细胞死亡诱导剂表阿霉素(EPI)和腺苷受体拮抗剂AB928。
这一纳米药物具有独特的线性-树枝状聚合物结构,通过环氧乙烷功能化甲基丙烯酸酯单体构建而成,平均流体动力学直径约为85.5纳米,能够在血液循环中保持稳定。
纳米药物的智能响应特性使其在正常组织中保持惰性,而在肿瘤微环境的酸性条件和高水平组织蛋白酶B作用下,可精准释放药物有效载荷。
机制解析:协同治疗机制的双重优势

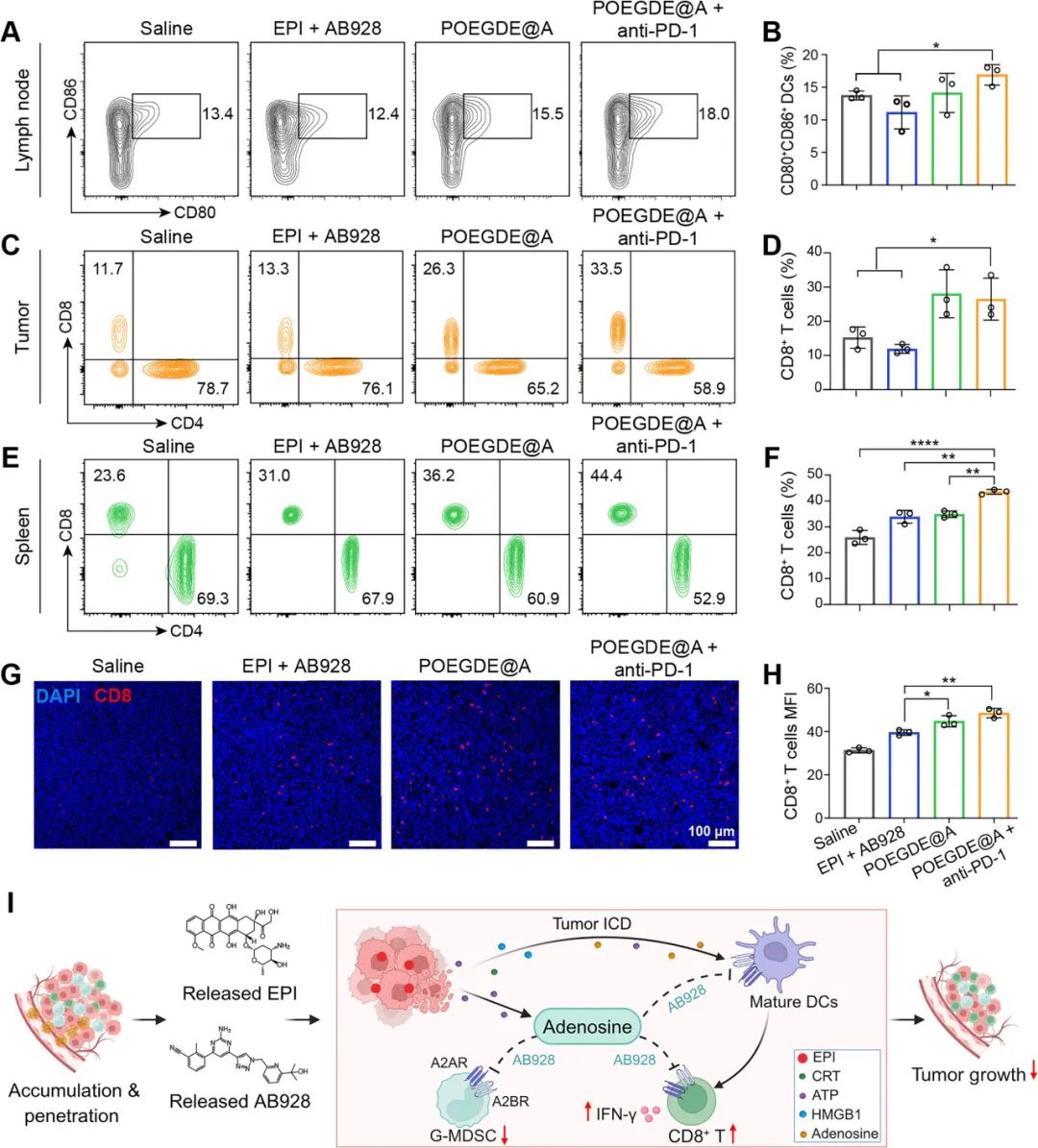
POEGDE@A的构建、表征及体外免疫激活效应
POEGDE@A纳米药物的核心优势在于其协同治疗机制。一方面,EPI诱导肿瘤细胞发生免疫原性细胞死亡,释放肿瘤相关抗原和损伤相关分子模式,激活先天性和适应性免疫反应。
另一方面,AB928有效阻断腺苷与A2A/A2B受体的结合,逆转免疫抑制微环境,显著增强EPI引发的免疫激活效果。
实验证明,这种协同作用不仅促进树突状细胞成熟和抗原呈递,还显著增加了细胞毒性CD8+T细胞的肿瘤浸润,同时减少粒细胞性髓系来源抑制细胞等免疫抑制细胞的积聚。
实验验证:从体外到体内的显著疗效

POEGDE@A联合抗PD-1疗法的抗肿瘤效果
在4T1三阴性乳腺癌荷瘤小鼠模型中,POEGDE@A表现出卓越的抗肿瘤效果。与游离EPI相比,POEGDE@A的肿瘤生长抑制率从49.6%提高至72%。
当POEGDE@A与抗PD-1抗体联合使用时,肿瘤生长抑制率进一步提升至79%,并显著延长了小鼠的生存期。
重要的是,这种纳米药物系统还显示出良好的生物安全性。游离EPI和AB928联合用药会导致小鼠体重严重下降(7天内下降15%)甚至死亡,而POEGDE@A治疗组小鼠体重稳定,主要器官未发现明显病理损伤。
免疫荧光分析进一步证实,POEGDE@A治疗组肿瘤组织中钙网蛋白暴露和HMGB1释放显著增加,CD8+T细胞浸润水平也从15.2%提高至26.5%,表明免疫原性细胞死亡和抗肿瘤免疫应答均得到有效激活。

POEGDE@A联合抗PD-1诱导的抗肿瘤免疫应答评估
未来展望:纳米药物在TNBC治疗中的潜力
这项研究代表了针对三阴性乳腺癌的纳米药物设计重要进展。通过精准靶向腺苷介导的免疫抑制机制,该策略成功将“冷”肿瘤转化为“热”肿瘤,为免疫治疗创造了有利条件。未来TNBC治疗将更加注重肿瘤微环境的调控,而智能纳米药物将成为实现这一目标的关键工具。
纳米药物的精准递送特性有望显著提高治疗效果,同时降低系统性毒性。随着更多研究成果的积累,三阴性乳腺癌患者有望迎来更有效、更安全的治疗选择。(转化医学网360zhyx.com)
原文链接:
https://www.thelancet.com/journals/ebiom/article/PIIS2352-3964(25)00503-1/fulltext
【关于投稿】
转化医学网(360zhyx.com)是转化医学核心门户,旨在推动基础研究、临床诊疗和产业的发展,核心内容涵盖组学、检验、免疫、肿瘤、心血管、糖尿病等。如您有最新的研究内容发表,欢迎联系我们进行免费报道(公众号菜单栏-在线客服联系),我们的理念:内容创造价值,转化铸就未来!
转化医学网(360zhyx.com)发布的文章旨在介绍前沿医学研究进展,不能作为治疗方案使用;如需获得健康指导,请至正规医院就诊。
责任声明:本稿件如有错误之处,敬请联系转化医学网客服进行修改事宜!
微信号:zhuanhuayixue
腾讯登录
还没有人评论,赶快抢个沙发