同济大学新发现:肺癌进展关键分子机制或成治疗突破口
| 导读 | 肺癌仍然是全球癌症相关死亡的主要原因之一,越来越多的证据表明,包括甲基化在内的RNA修饰在肺癌进展中起着至关重要的作用。 |
7月7日,同济大学研究团队在期刊《Clinical And Translational Medicine》上发表了题为“FTO-mediated m6A demethylation regulates IGFBP3 expression and AKT activation through IMP3-dependent P-body re-localisation in lung cancer”的研究论文,在这项研究中,研究人员探究了 RNA 去甲基化酶脂肪量和肥胖相关蛋白(FTO)在肺癌进展中的作用,并确定了其潜在的分子机制。FTO 在肺腺癌(LUAD)中的表达显著上调,并与不良预后相关。在肺患者来源的类器官和 LUAD 细胞系中敲低 FTO 可降低其增殖、侵袭和迁移能力,在KrasG12D 小鼠模型中敲低 FTO 可抑制肺肿瘤的生长。综上所述,研究人员揭示了 FTO 通过 m6A 抑制翻译并激活 AKT 信号传导,从而驱动肺癌进展。因此,FTO-IGFBP3-AKT 轴是一个有前景的治疗靶点。

https://onlinelibrary.wiley.com/doi/10.1002/ctm2.70392
研究背景
01
肺腺癌(LUAD)是非小细胞肺癌的主要亚型,也是全球癌症相关死亡的主要原因之一。尽管在诊断和治疗方面取得了重大进展,但肺腺癌患者的预后仍然不佳,这主要是由于其高度的转移倾向以及对治疗的频繁耐药性。因此,了解驱动肺腺癌进展的分子机制对于开发创新且有效的治疗策略至关重要。
FTO是一种 RNA 去甲基化酶,已成为多种生物学过程中的关键调节因子,包括代谢、免疫和肿瘤发生。FTO 催化 N6-甲基腺苷(m6A)的去甲基化,这是真核生物 RNA 中最丰富的表观遗传修饰,同时也催化其他 RNA 甲基化。FTO 的失调在多种癌症中被发现,其作用取决于细胞环境,既可作为肿瘤抑制因子,也可作为癌基因。尽管这些发现表明 FTO 有可能成为癌症治疗的治疗靶点,但最近的研究确实表明 FTO 促进肺腺癌(LUAD)的进展,例如通过调节自噬、miR-181b-3p/ARL5B 轴或 USP7 mRNA 的稳定性。然而,其确切的分子机制,尤其是涉及通过 m6A 修饰对特定 mRNA 目标进行转录后调控及其亚细胞运输的机制,仍不完全清楚。至关重要的是,FTO 是否通过调节亚细胞结构的功能活性或空间定位来控制 mRNA 翻译效率从而影响肺腺癌的进展,这一点仍不得而知。
FTO 在肺腺癌的恶性行为中发挥作用
02
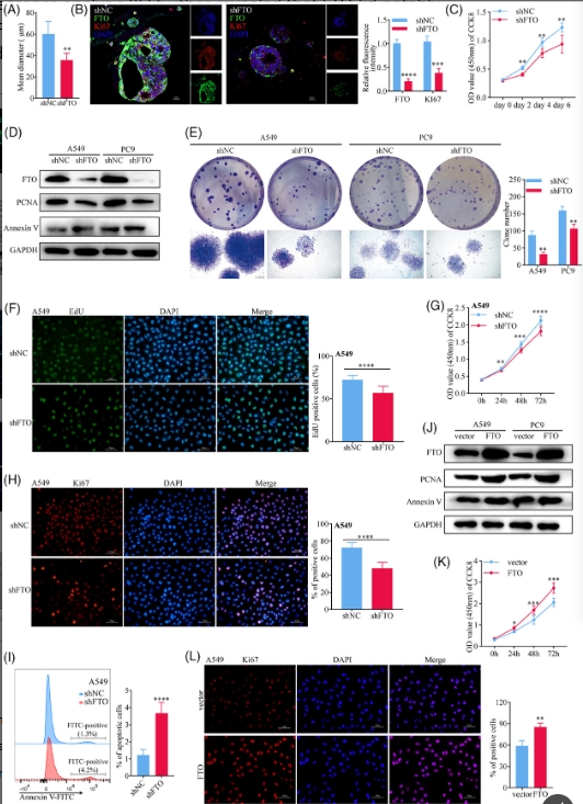
首先,研究人员成功建立了患者来源的肺癌类器官模型,并使用构建的 shRNA 慢病毒载体敲低了 FTO 基因。与对照组(shNC)相比,FTO 敲低(FTO-kd)显著抑制了类器官的生长。免疫荧光分析(IF)进一步显示,FTO-kd 显著降低了细胞增殖标志物 Ki67 的表达。CCK-8 检测结果也证实了这些发现。
为了进一步探究 FTO 在肺癌中的细胞功能,研究人员用NC或 FTO 特异性 shRNA 的慢病毒转导了人肺腺癌细胞系 A549 和 PC9。增殖标志物 Ki67 和 PCNA 的免疫荧光和蛋白质印迹分析显示,FTO 敲低细胞中的这两种标志物显著减少,而与相应的 shNC 细胞系相比,FTO 敲低的 A549 和 PC9 细胞系中的细胞凋亡显著增加。此外,与对照 A549 和 PC9 细胞相比,FTO 敲低细胞的侵袭和迁移能力显著降低。在 FTO 过表达(FTO-oe)的 A549 和 PC9 细胞系中进行的类似实验表明,通过 CCK8 实验和 Ki67 染色测定的增殖能力在 FTO 过表达后显著增加。综合来看,这些体外实验结果与体内观察结果一致,并支持 FTO 在促进与肺癌进展相关的恶性行为方面发挥作用。

FTO 在肺腺癌的恶性行为中发挥作用
结论
03
本研究结果揭示了 FTO 在促进肺腺癌(LUAD)生长方面的新作用,其通过一种依赖 m6A 的途径实现,该途径涉及对 IGFBP3 mRNA 翻译的调节以及 AKT 的激活。(转化医学网360zhyx.com)
参考资料:
https://onlinelibrary.wiley.com/doi/10.1002/ctm2.70392
【关于投稿】
转化医学网(360zhyx.com)是转化医学核心门户,旨在推动基础研究、临床诊疗和产业的发展,核心内容涵盖组学、检验、免疫、肿瘤、心血管、糖尿病等。如您有最新的研究内容发表,欢迎联系我们进行免费报道(公众号菜单栏-在线客服联系),我们的理念:内容创造价值,转化铸就未来!
转化医学网(360zhyx.com)发布的文章旨在介绍前沿医学研究进展,不能作为治疗方案使用;如需获得健康指导,请至正规医院就诊。
责任声明:本稿件如有错误之处,敬请联系转化医学网客服进行修改事宜!
微信号:zhuanhuayixue
腾讯登录
还没有人评论,赶快抢个沙发