减轻肿瘤负担并延长生存期!德国学者发文:有前景的肿瘤治疗药物
| 导读 | 具有高危特征的儿童肝肿瘤给治疗带来了挑战,需要开发更靶向和有效的治疗策略。 |
近日,德国慕尼黑大学研究学者在期刊《Journal of Experimental & Clinical Cancer Research》上发表了研究论文,题为“Mechanistic models position ceritinib as a nuclear integrity disrupting therapy in pediatric liver tumors”,本研究中,研究人员基于经过适当训练的机制模型对虚拟患者进行计算建模以及药物反应的计算机模拟,是一种预测新治疗方案的有力策略。研究人员旨在利用患者特异性的机制细胞模型,为患有高危肝肿瘤的儿童患者寻找治疗替代方案。

https://jeccr.biomedcentral.com/articles/10.1186/s13046-025-03535-z
研究背景
01
肝母细胞瘤(HB)是儿童中最常见的原发性肝脏恶性肿瘤,通常在五岁前发病。过去四十年间,得益于外科技术的进步、原位肝移植的引入以及化疗方案的优化,HB 患者的生存率显著提高。近期研究显示,标准风险患者在接受新辅助顺铂化疗联合手术治疗后,总体生存率超过 80%。然而,仍有部分患者对强化高风险方案反应不佳,该方案包括顺铂和阿霉素交替治疗,且临床预后较差。已知的高风险特征包括转移性疾病、血管侵犯、肝外肿瘤扩散、治疗前肿瘤范围(PRETEXT)4 级肿瘤以及年龄在 5 岁及以上。此外,肝细胞癌(HCC)和具有 HCC 样特征的肝母细胞瘤(TLCT),通常发生在年龄较大的儿童和青少年身上,也与类似的不良预后相关。目前针对高危患者的治疗方案采用的是激进的化疗方案,这会导致儿童患者出现严重的长期副作用。鉴于这些挑战,迫切需要探索新的治疗策略,并确定可操作的分子靶点,以治疗具有高危特征的儿童肝肿瘤。
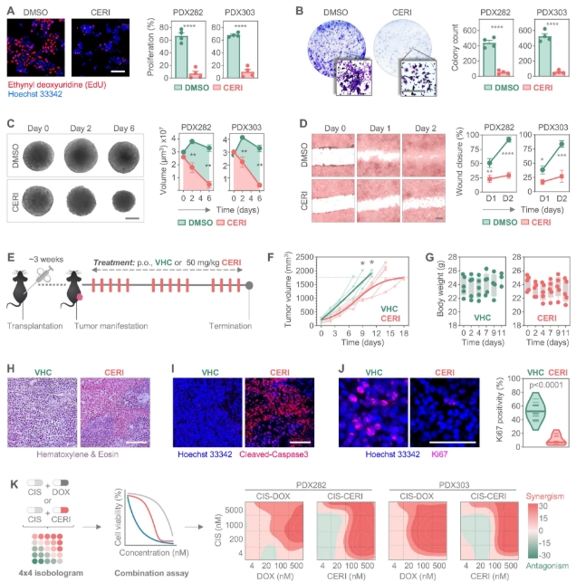
塞瑞替尼在体外和体内均能抑制肿瘤细胞生长
02
为了探究塞瑞替尼在细胞层面的作用,研究人员进行了免疫荧光染色,结果显示肝肿瘤细胞的生长受到抑制,暴露于塞瑞替尼的细胞中增殖细胞数量显著减少。此外,长期培养条件下的集落形成实验清楚地表明了塞瑞替尼的生长抑制特性,塞瑞替尼处理的模型形成的集落数量少于未处理的对照组。为了在更接近生理环境的条件下评估塞瑞替尼的疗效,研究人员测试了其对已建立的肝肿瘤球体的影响。塞瑞替尼治疗不仅阻止了肿瘤球体的生长,还显著减少了其体积,而对照球体则继续生长。为了进一步研究塞瑞替尼对肿瘤细胞迁移的影响,研究人员进行了划痕实验。

塞瑞替尼在体外和体内均可抑制 HB 肿瘤生长
为了在临床前体内环境中探究塞瑞替尼的疗效,研究人员使用了一种已建立的患者来源的异种移植模型,在免疫缺陷小鼠皮下植入了高增殖性且 CTNNB1 突变的 HB 肿瘤 PDX282。结果证实了塞瑞替尼在体外具有很强的生长抑制作用,在体内具有安全性和有效性。
结论
03
总之,本研究展示了机制模型和虚拟患者模拟在识别高危儿童肝肿瘤有效疗法方面的潜力。研究人员确定了塞瑞替尼是一种有前景的治疗候选药物。其疗效在体外和体内均得到验证,揭示了通过破坏核完整性等新机制发挥强大的抗肿瘤活性。这些发现支持塞瑞替尼作为靶向治疗选择,并凸显了计算模型在指导精准肿瘤学方面的价值。(转化医学网360zhyx.com)
参考资料:
https://jeccr.biomedcentral.com/articles/10.1186/s13046-025-03535-z
【关于投稿】
转化医学网(360zhyx.com)是转化医学核心门户,旨在推动基础研究、临床诊疗和产业的发展,核心内容涵盖组学、检验、免疫、肿瘤、心血管、糖尿病等。如您有最新的研究内容发表,欢迎联系我们进行免费报道(公众号菜单栏-在线客服联系),我们的理念:内容创造价值,转化铸就未来!
转化医学网(360zhyx.com)发布的文章旨在介绍前沿医学研究进展,不能作为治疗方案使用;如需获得健康指导,请至正规医院就诊。
责任声明:本稿件如有错误之处,敬请联系转化医学网客服进行修改事宜!
微信号:zhuanhuayixue
腾讯登录
还没有人评论,赶快抢个沙发