克服治疗耐药新发现!中山大学等单位合作发文:可临床转化的直肠癌治疗新策略
| 导读 | 尽管新辅助化疗放疗是局部晚期直肠癌的标准治疗,并显著改善了预后,但患者可能会产生原发性或继发性治疗耐药性。 |
10月28日,中山大学等单位合作共同在期刊《Advanced Science》上发表了一篇研究论文,题为“Dynamic Arginine Methylation of YBX1 Relay Controls Its Phase Separation and Chemoradiotherapy Resistance in Rectal Cancer”,在本研究中,通过功能筛选,研究人员确定 PRMT3 是直肠癌放化疗耐药的关键驱动因素。特别具有转化意义的是,通过高通量的 FDA 批准药物库筛选,研究人员发现阿西莫斯是一种有效的 PRMT3 抑制剂和放化疗增敏剂。本研究为在临床相关环境中改善直肠癌患者的治疗效果提供了切实的前景。

https://advanced.onlinelibrary.wiley.com/doi/10.1002/advs.202502786
寻找更多克服放化疗耐药潜在药物 提高直肠癌治疗效果
01
直肠癌是全球第三大常见且致命的恶性肿瘤。超过 30% 的直肠癌患者在确诊时已处于中晚期。对于局部晚期病例,新辅助放化疗作为手术干预前的金标准。然而,部分患者会出现原发性或继发性耐药,这会降低此类疗法的疗效,并促进肿瘤复发和转移。新辅助治疗后达到病理完全缓解(pCR)的患者仅占约 15% - 27%,而 20% - 40% 的患者表现出耐药性,治疗获益甚微。因此,进一步阐明直肠癌放化疗耐药的分子机制,寻找更多克服放化疗耐药的潜在药物,并筛选出治疗优势人群,对于提高直肠癌的治疗效果,尤其是中晚期直肠癌患者的治疗效果具有重要的临床意义。
PRMT3 使直肠癌具有放化疗耐药性
02
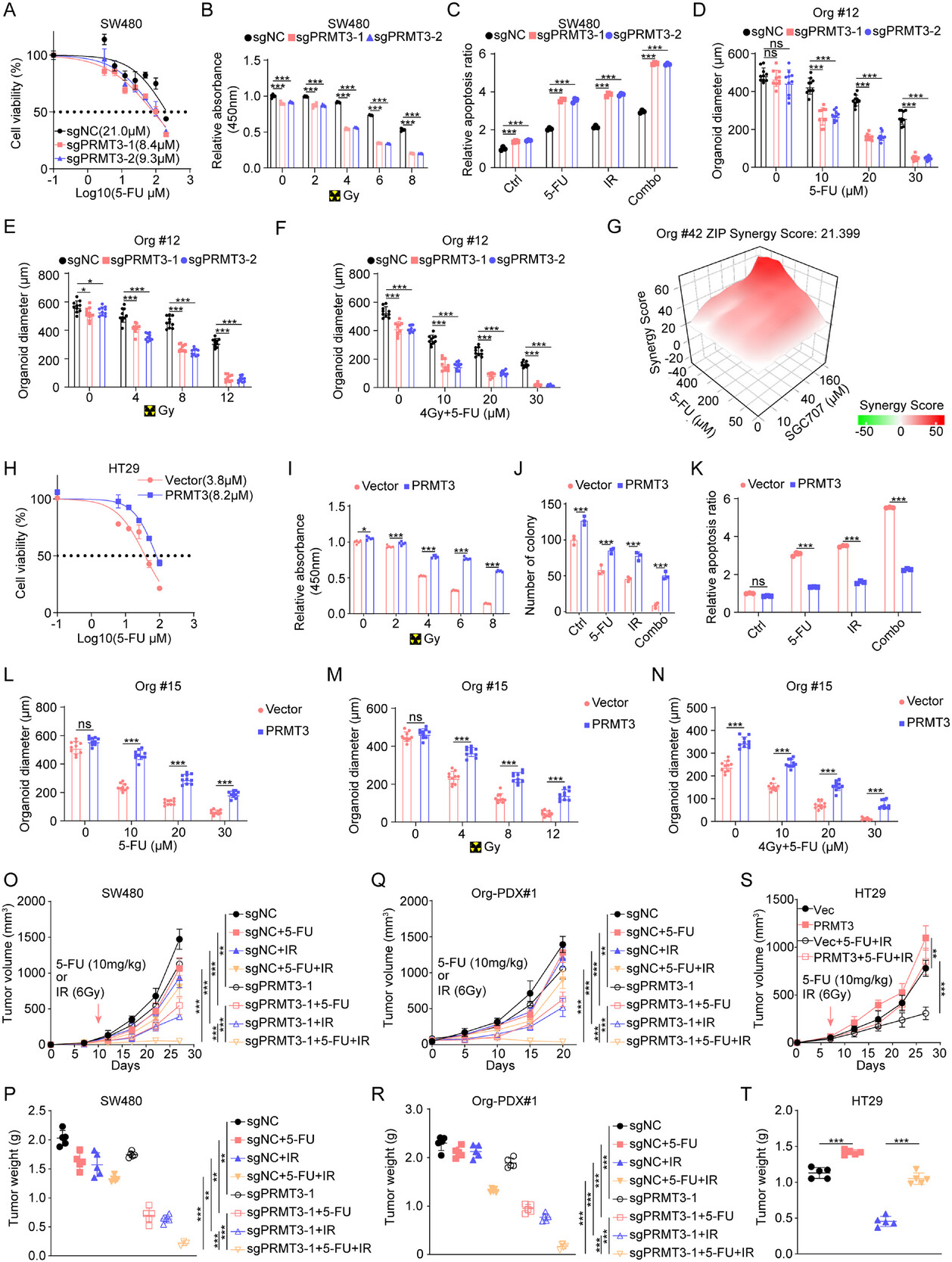
为了探究 PRMT3 对结直肠癌放化疗耐药性的直接影响,研究人员构建了 PRMT3 基因敲除的 SW480 和 SW620 细胞系,并通过蛋白质印迹法确认了两种独立 sgRNA 在混合细胞中敲除 PRMT3 的效率。此外,通过细胞计数试剂盒 8(CCK-8)活力测定和集落形成实验,证实 PRMT3 基因敲除细胞对 5-FU 和辐射的生长抑制作用更为敏感。同时,通过流式细胞术检测膜联蛋白 V 染色,发现与对照细胞相比,PRMT3 基因敲除细胞对 5-FU 和辐射诱导的细胞凋亡更敏感。

PRMT3 促进直肠癌对放化疗的耐药性
相反,为了评估 PRMT3 过表达(OE)对放化疗反应的影响,研究人员在 HT29 细胞系中过表达了 PRMT3,该细胞系 PRMT3 表达最低且对放疗和化疗最为敏感。正如预期的那样,研究人员发现与对照组相比,PRMT3-OE 细胞中 5-FU 的 IC50 值升高。此外,PRMT3-OE 细胞对放化疗的生长抑制作用表现出更强的耐受性,并且在 5-FU 和辐射暴露后细胞凋亡反应减弱。同样地,PRMT3-OE 的 PDOs 表现出更具侵袭性的生长特征和更高的耐药性。
为了研究 PRMT3 基因敲除(PRMT3-KO)对体内放化疗耐药性的影响,研究人员将植入 PRMT3-KO 和对照 SW480 细胞的荷瘤小鼠进行了放化疗处理。结果明确表明,PRMT3-KO 肿瘤对放化疗的敏感性显著增强,表现为肿瘤体积和重量的减小。在类器官移植小鼠中也观察到了类似的现象。此外,PRMT3 过表达(PRMT3-OE)显著促进了肿瘤对放化疗的耐药性。综上所述,这些结果表明 PRMT3 在体内和体外均赋予结直肠癌放化疗耐药性。
结论
03
总之,研究人员确定 PRMT3 是直肠癌放化疗耐药的关键驱动因素。高通量 FDA 批准药物库筛选发现阿西莫斯为一种有效的 PRMT3 抑制剂和放化疗增敏剂。本研究为在临床相关环境中改善直肠癌患者的治疗效果提供了切实可行的前景。(转化医学网360zhyx.com)
参考资料:
https://advanced.onlinelibrary.wiley.com/doi/10.1002/advs.202502786
【关于投稿】
转化医学网(360zhyx.com)是转化医学核心门户,旨在推动基础研究、临床诊疗和产业的发展,核心内容涵盖组学、检验、免疫、肿瘤、心血管、糖尿病等。如您有最新的研究内容发表,欢迎联系我们进行免费报道(公众号菜单栏-在线客服联系),我们的理念:内容创造价值,转化铸就未来!
转化医学网(360zhyx.com)发布的文章旨在介绍前沿医学研究进展,不能作为治疗方案使用;如需获得健康指导,请至正规医院就诊。
责任声明:本稿件如有错误之处,敬请联系转化医学网客服进行修改事宜!
微信号:zhuanhuayixue
腾讯登录
还没有人评论,赶快抢个沙发