重磅研究!四川大学华西医院王永生/李丹团队开发新方法增强CAR-T疗法效果,早期临床试验展现低剂量治愈潜力
| 导读 | 随着更多临床数据的积累,这一策略有望为更多复发/难治性血液肿瘤患者带来治愈曙光,并推动CAR-T技术向更安全、更高效的方向演进。 |
近日,四川大学华西医院王永生/李丹团队一项发表于国际知名期刊《信号转导与靶向治疗》(Signal Transduction and Targeted Therapy,IF=52.7)的重磅研究为CAR-T细胞疗法优化提供了新方向。研究团队通过基因工程改造,使CAR-T细胞过表达CXCR4趋化因子受体,显著增强了其针对B细胞淋巴瘤和多发性骨髓瘤的肿瘤追踪能力与骨髓归巢效率,并在早期临床试验中实现了低剂量下的高缓解率。

慢病毒转导会导致T细胞表面CXCR4表达下调,而CXCR4修饰可使其稳定上调
研究背景:CAR-T疗法的瓶颈与CXCR4的突破性角色

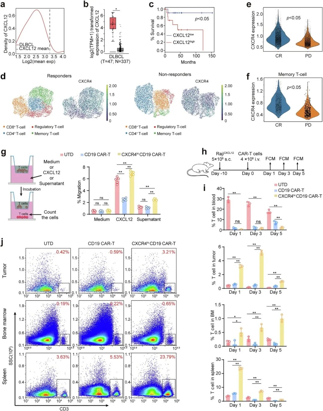
高表达CXCR4的CAR-T细胞在体外对CXCL12的迁移能力增强,在肿瘤部位和骨髓中的积累能力增强
研究首次系统验证了CXCR4-CXCL12生物轴在CAR-T疗法中的关键作用。CXCL12在B细胞淋巴瘤及多发性骨髓瘤的肿瘤微环境中高表达,而CXCR4作为其受体,可引导T细胞向肿瘤部位和骨髓迁移。然而,常规CAR-T制备过程中使用的慢病毒转导会意外导致T细胞表面CXCR4下调,削弱其迁移能力。研究团队通过基因修饰构建CXCR4过表达的CAR-T细胞,成功逆转了这一劣势。

高表达CXCR4的CD19 CAR-T细胞在B细胞淋巴瘤模型中展现出更强的体内抗肿瘤效果
动物实验:高效肿瘤清除与骨髓归巢

过继转移的高表达CXCR4的CD19 CAR-T细胞向骨髓的募集增加,并更好地维持记忆性T细胞表型
在局部和全身扩散的B细胞淋巴瘤及多发性骨髓瘤小鼠模型中,CXCR4修饰的CAR-T细胞展现出显著优势:
-
肿瘤追踪能力提升:在CXCL12高表达区域(如骨髓、肝脏),CXCR4hi CAR-T细胞的浸润量较传统CAR-T细胞增加数倍,并快速清除播散性肿瘤细胞。
-
剂量效率优化:仅需四分之一剂量的CXCR4hi CAR-T细胞即可达到与传统CAR-T相当甚至更优的肿瘤消退效果。
-
记忆T细胞分化增强:CXCR4修饰促进了CAR-T细胞向中央记忆性T细胞(TCM)和效应记忆性T细胞(TEM)分化,从而延长体内抗肿瘤活性的持久性。

高表达CXCR4的BCMA CAR-T细胞在多发性骨髓瘤模型中表现出增强的体内抗肿瘤疗效
临床试验:低剂量实现高缓解

高表达CXCR4的CD19 CAR-T细胞在复发/难治性B细胞淋巴瘤患者中展现出强大的肿瘤清除能力,且未出现严重毒性
基于上述发现,研究团队开展了首个人体临床试验,针对复发/难治性B细胞淋巴瘤患者使用低剂量(1×10⁶ CAR⁺T细胞/kg)的CXCR4hi CD19 CAR-T细胞。结果显示:4例患者中3例达到完全缓解(CR),1例部分缓解(PR),且在首次评估后均维持长期缓解。
安全性良好:仅出现轻度细胞因子释放综合征(CRS)和神经毒性(ICANS),未发现新的安全性信号。
研究意义与未来展望
CXCR4修饰策略为CAR-T疗法在血液肿瘤中的应用提供了新思路,尤其适用于骨髓浸润性恶性肿瘤。该研究通过精准利用CXCR4-CXCL12轴,实现了“双赢”:既提升疗效,又降低剂量与毒性,为CAR-T技术的优化提供了重要参考。随着更多临床数据的积累,这一策略有望为更多复发/难治性血液肿瘤患者带来治愈曙光,并推动CAR-T技术向更安全、更高效的方向演进。
原文链接:
https://www.nature.com/articles/s41392-025-02522-2(转化医学网360zhyx.com)
【关于投稿】
转化医学网(360zhyx.com)是转化医学核心门户,旨在推动基础研究、临床诊疗和产业的发展,核心内容涵盖组学、检验、免疫、肿瘤、心血管、糖尿病等。如您有最新的研究内容发表,欢迎联系我们进行免费报道(公众号菜单栏-在线客服联系),我们的理念:内容创造价值,转化铸就未来!
转化医学网(360zhyx.com)发布的文章旨在介绍前沿医学研究进展,不能作为治疗方案使用;如需获得健康指导,请至正规医院就诊。
责任声明:本稿件如有错误之处,敬请联系转化医学网客服进行修改事宜!
微信号:zhuanhuayixue
腾讯登录
还没有人评论,赶快抢个沙发