显著抑制细胞增殖、侵袭和体内生长!山大齐鲁:精准肿瘤学治疗靶点
| 导读 | 食管鳞状细胞癌(ESCC)仍然是一种具有高度侵袭性的恶性肿瘤,5年生存率低于30%,迫切需要靶向治疗策略。 |
近日,山东大学齐鲁医院研究团队在期刊《Advanced Science》上发表了一篇题为“ARL5B Drives Esophageal Squamous Cell Carcinoma Progression via ROCK1–SREBP1-Mediated Lipid Metabolic Reprogramming”的研究论文,本研究中,研究人员确定ARL5B为驱动食管鳞状细胞癌(ESCC)进展的关键候选癌基因,其通过调节脂质代谢发挥作用。通过癌症基因组图谱(TCGA)泛癌分析,ARL5B 最初被确定为一个有前景的候选基因,与晚期肿瘤、淋巴结、转移(TNM)分期以及不良生存率相关。功能检测表明,ARL5B 敲低显著抑制细胞增殖、侵袭和体内生长,同时促进细胞凋亡。这些结果确立了 ARL5B 作为 ESCC 脂质代谢的中心调节因子,并突出了其作为精准肿瘤学治疗靶点的潜力。

https://advanced.onlinelibrary.wiley.com/doi/10.1002/advs.202512895
关于食管鳞癌
01
食管鳞状细胞癌(ESCC)是食管癌中最常见的组织学亚型,约占全球食管恶性肿瘤病例的 90%。 这种侵袭性肿瘤以进展迅速和治疗选择有限而著称,导致预后极差,5 年生存率仅为 15% 至 25%。虽然分子靶向治疗已取得部分成功,但缺乏有效的精准治疗靶点仍阻碍了大多数患者的临床疗效。因此,迫切需要确定 ESCC 进展的关键介质,并阐明其调控机制。
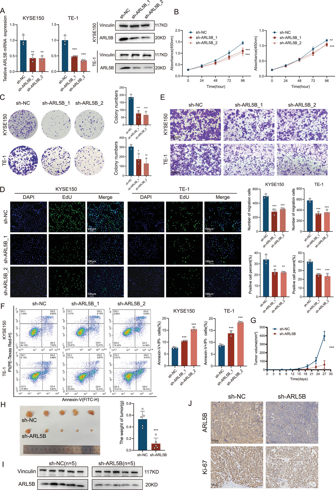
ARL5B在体外和体内促进食管鳞状细胞癌的增殖和迁移
02
鉴于食管鳞状细胞癌(ESCC)中存在 ARL5B 过表达,研究人员接下来评估了其对癌细胞增殖的功能影响。通过定量逆转录聚合酶链反应(qRT-PCR)和蛋白质印迹分析证实 ARL5B mRNA(KYSE150:p < 0.01,TE-1:p < 0.001)及相应蛋白表达有效抑制,随后评估其表型。研究人员评估了 ARL5B 耗竭对 ESCC 生长动力学的影响。细胞计数试剂盒 8(CCK-8)检测显示,与对照组相比,两个 shARL5B 组的细胞活力逐渐受到抑制,在接种后 96 小时抑制作用最为显著。这种抑制作用通过克隆形成实验得到证实,ARL5B 敲低细胞形成的克隆数量明显减少且体积更小。在标准化培养条件下进行了 5-乙炔基-2'-脱氧尿苷(EdU)掺入实验。定量图像分析表明 EdU 阳性细胞核显著减少,明确证实了 ARL5B 的促增殖功能。关于侵袭能力,迁移实验结果表明,shRNA 介导的 ARL5B 敲低可降低 KYSE150 和 TE-1 细胞系的细胞侵袭性,分别比乱序对照组降低了 40.4% 和 40.1%。流式细胞术分析显示,ARL5B 被耗竭的细胞群中细胞凋亡率增加。

ARL5B 在体外和体内均促进食管鳞状细胞癌的增殖和迁移
为在生理相关的环境中验证上述表型结果,研究人员构建了皮下异种移植肿瘤模型。通过慢病毒载体在KYSE150细胞中实现ARL5B的稳定敲低(shARL5B_1),结果显示该干预显著抑制了BALB/c裸鼠体内肿瘤的生长进程。实验终点处安乐死 动物后,shARL5B组的肿瘤体积和重量均明显低于对照组,同时免疫印迹分析进一步确认了肿瘤组织中ARL5B蛋白表达的有效下调,表明基因沉默效果可靠。
这些发现证实了 ARL5B 的表达对于体外细胞培养系统和小鼠异种移植模型中的肿瘤进展具有重要作用。
结论
03
总体而言,本研究结果表明 ARL5B 是食管鳞状细胞癌发病机制中的关键节点,它将 ROCK1 与 SREBP1 依赖的脂肪生成联系起来。这些数据表明 ARL5B - ROCK1 - SREBP1 轴是食管鳞状细胞癌中一个可治疗的脆弱点。(转化医学网360zhyx.com)
参考资料:
https://advanced.onlinelibrary.wiley.com/doi/10.1002/advs.202512895
【关于投稿】
转化医学网(360zhyx.com)是转化医学核心门户,旨在推动基础研究、临床诊疗和产业的发展,核心内容涵盖组学、检验、免疫、肿瘤、心血管、糖尿病等。如您有最新的研究内容发表,欢迎联系我们进行免费报道(公众号菜单栏-在线客服联系),我们的理念:内容创造价值,转化铸就未来!
转化医学网(360zhyx.com)发布的文章旨在介绍前沿医学研究进展,不能作为治疗方案使用;如需获得健康指导,请至正规医院就诊。
责任声明:本稿件如有错误之处,敬请联系转化医学网客服进行修改事宜!
微信号:zhuanhuayixue
腾讯登录
还没有人评论,赶快抢个沙发