胆管癌发病机制新探索!南京鼓楼医院/锡山人民医院合作发文:极具前景的诊断标志物、预后指标和治疗靶点
| 导读 | 肝内胆管癌(ICC)预后不良,尤其是对于无法手术的患者。FXYD3是Na+/K+ ATP酶家族中含FXYD结构域的调节因子,在几种常见癌症中过表达。然而,其在ICC进展中的作用尚不清楚。 |
近日,南京鼓楼医院/无锡市锡山人民医院研究人员合作共同在期刊《Advanced Science》上发表了题为“FXYD3 Promotes Tumor Progression by Binding With IRF7 to Regulate JAK2/STAT5 Signaling in Intrahepatic Cholangiocarcinoma”的研究论文,本研究中,研究人员整合了来自公开数据集的多个 ICC 单细胞转录组谱,并使用多种生物信息学方法对其进行分析,确定 FXYD3 为候选基因。体外和体内实验表明,FXYD3 在 ICC 肿瘤组织中的表达上调,并与肿瘤进展和不良预后相关。随后,通过单细胞测序、高分辨率空间转录组分析以及一系列实验检测,证明 FXYD3 通过其 60-87aa 结构域直接与 IRF7 相互作用,从而启动由 cGAS/STING 通路介导的正反馈环路。靶向 FXYD3 的纳米递送系统(siFXYD3@PEP)在自发性和移植性肿瘤模型中表现出显著的抗肿瘤效果,并显著增强了 ICC 对标准吉西他滨和顺铂化疗的敏感性。本研究结果凸显了 FXYD3 在癌症相关炎症和先天免疫信号传导中的作用,从而为理解 ICC 的发病机制提供了新的范例。

https://advanced.onlinelibrary.wiley.com/doi/10.1002/advs.202510782
关于肝内胆管癌的治疗现状
01
近年来,肝内胆管癌(ICC)作为第二常见的恶性肝肿瘤,其发病率和死亡率每年都在上升。ICC 被认为源自胆管上皮细胞或肝祖细胞,在解剖学上与肝门部和远端胆管癌不同。由于缺乏有效的筛查策略以及疾病表现的延迟,大多数患者在晚期才被发现。然而,即使在早期发现,肿瘤也可能存在于肝脏内或高度纤维化。因此,只有 20% - 30% 的患者适合手术切除,这是唯一可能治愈的治疗方法。目前,对于无法切除的疾病或有远处转移的患者的标准治疗包括一线治疗方案吉西他滨联合顺铂,二线治疗方案 FOLFOX 方案,以及辅助化疗药物卡培他滨。尽管这些全身性干预措施在抑制肿瘤进展方面显示出了一定的效果,但总体生存率(OS)仍仅约为 1 年。因此,进一步探究与 ICC 相关的分子机制对于改善患者的生存率和预后至关重要。
FXYD3 在体外和体内促进 ICC 进展
02
研究人员研究了正常胆管细胞(HIBEC)和胆管癌细胞系(RBE、HCCC-9810、HUCCT1、QBC939 和 HUH28)中 FXYD3 的表达水平。使用过表达 FXYD3 的 HCCC-9810 细胞进行 CCK-8、伤口愈合、迁移、EdU 和克隆形成实验,以更好地了解 FXYD3 的功能作用。研究人员还研究了 FXYD3 是否会影响 ICC 细胞的细胞周期分布。
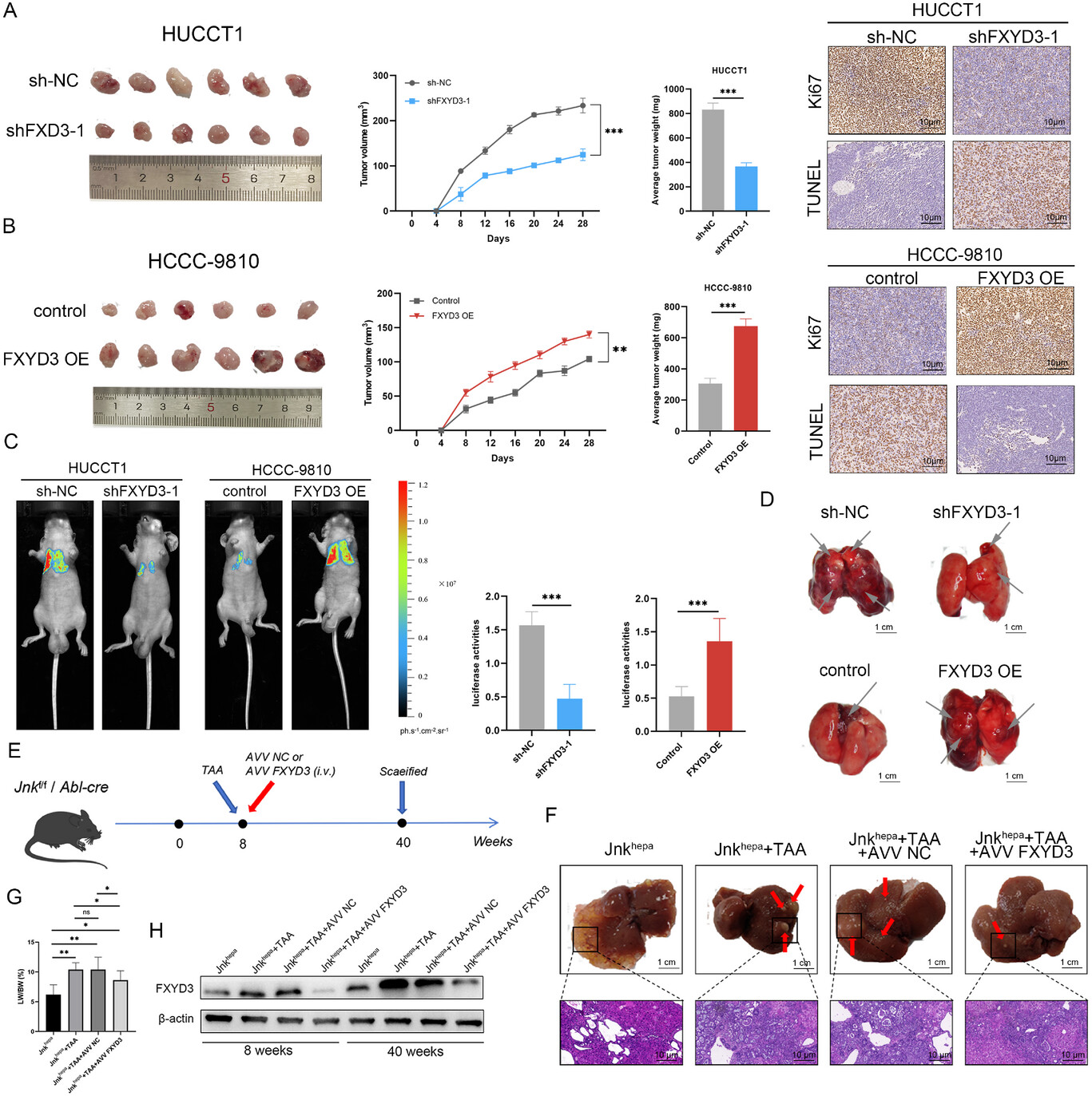
研究人员通过皮下移植瘤的小鼠模型研究了 FXYD3 对肿瘤生长的影响,以阐明其体内生物学功能。TUNEL 染色和 Ki-67 染色进一步证实 FXYD3 促进裸鼠肿瘤形成。为了研究 FXYD3 在自发性 ICC 模型中的作用,利用 Jnk1/2(Jnk∆hepa)基因敲除小鼠,并同时给予(TAA)建立 ICC 动物模型。随后,在 8 周龄时通过尾静脉注射腺相关病毒(AAV)shFXYD3 敲低小鼠体内 FXYD3 表达,以评估 FXYD3 对 ICC 发展的影响。与对照组相比,FXYD3 敲低导致肿瘤负荷显著降低,表现为肿瘤数量减少、肿瘤体积缩小以及肝重/体重(LW/BW)比值降低。此外,在多个时间点(8 周和 40 周)进行的蛋白质印迹分析显示,随着 ICC 的进展,FXYD3 表达逐渐增加。总之,FXYD3 在体外和体内均促进了 ICC 的恶性进展。

FXYD3 促进体内 ICC 的进展
结论
03
本研究首次系统地证明了 FXYD3 直接与 IRF7 结合,推动胆管癌的恶性进展。本研究发现加深了研究人员对胆管癌发病机制的理解,揭示了癌症中炎症与肿瘤发生之间的一种新的交叉对话机制,并将 FXYD3 确立为极具前景的诊断标志物、预后指标和治疗靶点,为胆管癌的精准治疗开辟了新途径。(转化医学网360zhyx.com)
参考资料:
https://advanced.onlinelibrary.wiley.com/doi/10.1002/advs.202510782
【关于投稿】
转化医学网(360zhyx.com)是转化医学核心门户,旨在推动基础研究、临床诊疗和产业的发展,核心内容涵盖组学、检验、免疫、肿瘤、心血管、糖尿病等。如您有最新的研究内容发表,欢迎联系我们进行免费报道(公众号菜单栏-在线客服联系),我们的理念:内容创造价值,转化铸就未来!
转化医学网(360zhyx.com)发布的文章旨在介绍前沿医学研究进展,不能作为治疗方案使用;如需获得健康指导,请至正规医院就诊。
责任声明:本稿件如有错误之处,敬请联系转化医学网客服进行修改事宜!
微信号:zhuanhuayixue
腾讯登录
还没有人评论,赶快抢个沙发