改变治疗格局!比利时布鲁塞尔自由大学:食管鳞癌治疗创新策略
| 导读 | 癌症治疗中的药物协同作用因其有可能提高疗效并减少不良反应而备受关注。 |
近日,比利时布鲁塞尔自由大学研究团队在期刊《Molecular Cancer》上发表了研究论文,题为“SHIP2–PLK1 crosstalk promotes sensitivity to dual inhibition in esophageal squamous cell carcinoma”,数据表明,使用特定的 SHIP2 抑制剂与 PLK1 抑制剂联合使用,作为遏制食管鳞状细胞癌(eSCC)生长、增强治疗反应和规避耐药性的有前景的策略。本研究揭示了 SHIP2 在 eSCC 中与 PI3K/AKT 通路和细胞周期之间错综复杂的相互作用,为靶向干预开辟了道路,有可能改变这种棘手恶性肿瘤的治疗格局。

https://molecular-cancer.biomedcentral.com/articles/10.1186/s12943-025-02454-z#Sec1
食管癌:了解分子基础,推动靶向治疗提升患者生存率
01
食管癌在全球范围内是第八大常见癌症,由于其侵袭性强,患者的生存率很低。食管癌主要表现为鳞状细胞癌(SCC)或腺癌。全球食管鳞状细胞癌(eSCC)病例占食管癌病例的 85% 以上。转移性食管癌的 5 年生存率在美国仅为 5%,过去二十年来几乎没有改善。这种低生存率是由于对治疗产生原发性和继发性耐药的复杂机制所致。提高这些患者的生存率需要更深入地了解这种疾病的分子基础,并将这些知识转化为创新的靶向治疗设计方法。
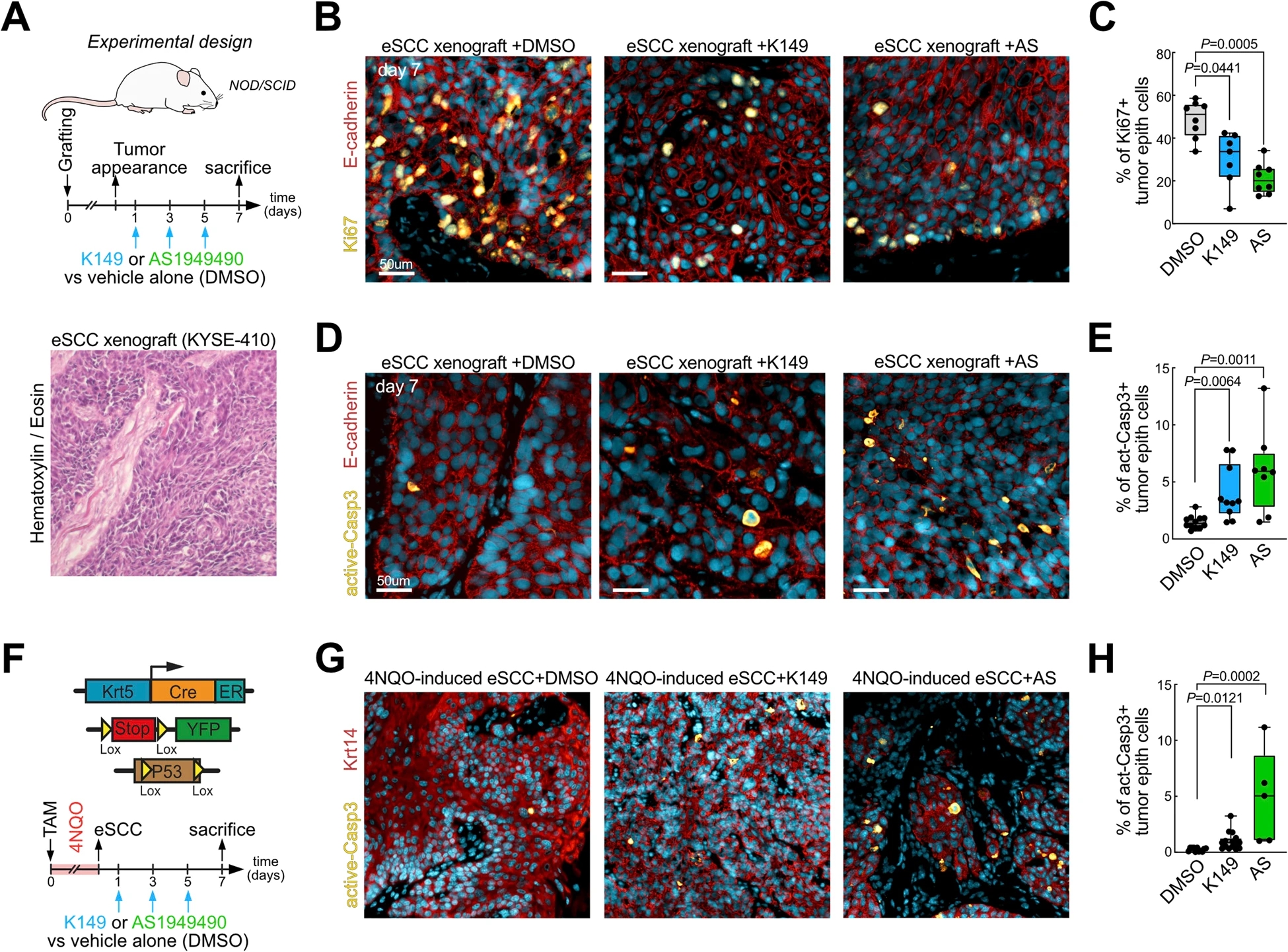
SHIP2 药物抑制在体内诱导食管鳞状细胞癌细胞凋亡
02
研究人员通过将 SHIP2 表达水平处于中等的 eSCC 细胞(KYSE-410)移植到 NOD/SCID 小鼠体内,并用 K149 治疗一周来进行体内实验。结果表明,这种治疗能有效降低肿瘤上皮细胞的增殖并诱导细胞凋亡。研究人员还用第二种 SHIP2 抑制剂 AS1949490 进行了同样的实验,得到了类似的增殖和凋亡结果。这些令人鼓舞的结果促使研究人员确定在免疫功能正常的动物体内生长的原发性食管肿瘤细胞是否也会对 SHIP2 抑制敏感。
为此,研究人员用他莫昔芬处理小鼠,以诱导食管上皮中 p53 功能丧失,从而促进癌变。然后,在这些动物的饮用水中加入 4NQO 以诱导食管鳞状细胞癌(eSCC)的发展。一旦动物长出肿瘤,就用 K149 或 DMSO 对其治疗一周。研究人员收集肿瘤,并通过用角蛋白 14 或 E-钙粘蛋白标记肿瘤上皮细胞,采用活性半胱天冬酶 3 染色法评估细胞凋亡情况。同样的实验也用第二种 SHIP2 抑制剂 AS1949490 进行。这些实验表明,用这两种药物抑制 SHIP2 均可显著增加细胞凋亡,这与在人类 eSCC 异种移植模型中观察到的情况一致。
这些结果综合起来表明,通过药物抑制 SHIP2 有可能成为一种创新策略,用于抑制体外培养的细胞以及活体小鼠中的 eSCC 细胞存活/增殖。

SHIP2 药物抑制在小鼠体内可抑制食管鳞状细胞癌的存活
结论
03
总之,本研究阐明了 SHIP2 在人类食管鳞状细胞癌细胞中的作用,并为创新的治疗方法奠定了基础。这些方法将涉及同时抑制 SHIP2 和 PLK1,这凸显了开发新的 SHIP2 特异性抑制剂的必要性。(转化医学网360zhyx.com)
参考资料:
https://molecular-cancer.biomedcentral.com/articles/10.1186/s12943-025-02454-z#Sec1
【关于投稿】
转化医学网(360zhyx.com)是转化医学核心门户,旨在推动基础研究、临床诊疗和产业的发展,核心内容涵盖组学、检验、免疫、肿瘤、心血管、糖尿病等。如您有最新的研究内容发表,欢迎联系我们进行免费报道(公众号菜单栏-在线客服联系),我们的理念:内容创造价值,转化铸就未来!
转化医学网(360zhyx.com)发布的文章旨在介绍前沿医学研究进展,不能作为治疗方案使用;如需获得健康指导,请至正规医院就诊。
责任声明:本稿件如有错误之处,敬请联系转化医学网客服进行修改事宜!
微信号:zhuanhuayixue
腾讯登录
还没有人评论,赶快抢个沙发