有效阻止纤维化进展!延边大学附属医院/中国药科大学合作发文:有前景的特发性肺纤维化治疗策略
| 导读 | 特发性肺纤维化(IPF)涉及转化生长因子-β,这是驱动生化信号通路的关键因素,诱导细胞转分化和过度的细胞外基质(ECM)沉积。增加的ECM硬度改变了肺的机械微环境,通过机械信号转导加剧肺功能障碍。 |
11月17日,延边大学附属医院/中国药科大学研究团队在期刊《Advanced Science》上发表了题为“Pulmonary-Targeted Nanoparticles Interrupt the Malignant Mechanical and Biochemical Signaling Crosstalk for Idiopathic Pulmonary Fibrosis Therapy”的研究论文,本研究中,研究人员开发了一种可吸入的肺靶向脂质纳米颗粒,以有效治疗 IPF,通过阻断肺部机械-生化信号恶性交互作用。研究结果表明,VB-RT NPs 有效地逆转了纤维化肺中失调的机械-生化信号交互作用,并阻止了纤维化进展,为 IPF 提供了一种有前景的治疗手段。

https://advanced.onlinelibrary.wiley.com/doi/10.1002/advs.202512658
特发性肺纤维化:生化与机械信号协同作用加速纤维化进程
01
特发性肺纤维化(IPF)是一种进行性肺部疾病,其特征是细胞外基质(ECM)过度沉积,导致肺组织纤维化以及肺功能不可逆地受损。目前,IPF 仍无法治愈,患者确诊后的中位生存期仅为 2 至 5 年。随着全球人口老龄化,预计未来几年 IPF 给患者和医疗系统带来的负担将大幅增加。有大量证据表明,生化信号通路在驱动纤维化过程中起着关键作用。在纤维化刺激的响应下,诸如转化生长因子-β(TGF-β)和肿瘤坏死因子-α 等关键细胞因子被激活,从而引发上皮细胞凋亡、肌成纤维细胞过度活化以及细胞外基质过度沉积,这些因素共同加速了纤维化的进程。与此同时,肌成纤维细胞的激活伴随着α-平滑肌肌动蛋白(α-SMA)表达的增加,促进了细胞骨架的重塑。这一过程改变了肺部的机械特性,增强了收缩性,并促进了纤维化胶原蛋白的沉积和交联,最终导致组织硬度增加。因此,纤维化的发展是由生化和机械信号通路共同驱动的。
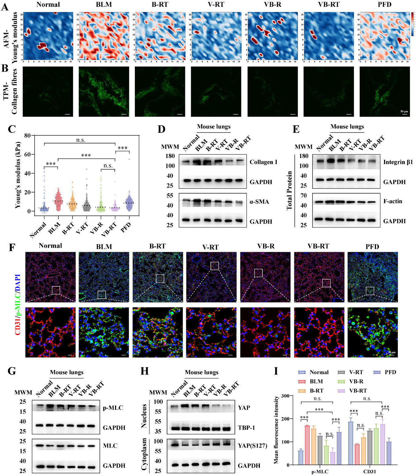
VB-RT 纳米颗粒调节机械信号传导并改善BLM诱导的纤维化小鼠的机械微环境
02
为了评估 VB-RT 纳米颗粒对机械信号传导和肺部生物力学的影响,研究人员对肺组织切片的杨氏模量进行了测量,并通过热图进行了可视化。肺切片中观察到的胶原纤维结构进一步支持了 VB-RT 纳米颗粒调节纤维化生物力学微环境的能力。蛋白质印迹分析始终表明,VB-RT 纳米颗粒显著抑制了纤维化肺中胶原蛋白 I 和α-平滑肌肌动蛋白的上调。
为了确定 VB-RT 纳米颗粒是否调节这些过程,研究人员检测了整合素β1 和 F-肌动蛋白的表达。在BLM组中,这两种蛋白的表达均显著上调,但在治疗组中其水平逐渐降低,其中 VB-RT 纳米颗粒治疗组的下调幅度最大。通过 CD31 染色进一步评估血管重塑,以评估内皮细胞的完整性。总之,这些发现表明 VB-RT 纳米颗粒将纤维化生物力学微环境重塑为更接近生理的状态,恢复机械稳态,减轻异常的机械转导,从而抑制特发性肺纤维化的发展。

VB-RT 纳米颗粒可调节机械信号传导,并改善BLM诱导的纤维化小鼠的机械微环境
结论
03
总体而言,本研究凸显了一个有前景的治疗策略,能够阻断特发性肺纤维化(IPF)肺部机械信号与生化信号之间的恶性交互作用。这一策略或许也适用于其他存在类似信号交互作用的疾病,值得在多种实验模型中进一步验证,以评估其更广泛的治疗潜力。(转化医学网360zhyx.com)
参考资料:
https://advanced.onlinelibrary.wiley.com/doi/10.1002/advs.202512658
【关于投稿】
转化医学网(360zhyx.com)是转化医学核心门户,旨在推动基础研究、临床诊疗和产业的发展,核心内容涵盖组学、检验、免疫、肿瘤、心血管、糖尿病等。如您有最新的研究内容发表,欢迎联系我们进行免费报道(公众号菜单栏-在线客服联系),我们的理念:内容创造价值,转化铸就未来!
转化医学网(360zhyx.com)发布的文章旨在介绍前沿医学研究进展,不能作为治疗方案使用;如需获得健康指导,请至正规医院就诊。
责任声明:本稿件如有错误之处,敬请联系转化医学网客服进行修改事宜!
微信号:zhuanhuayixue
腾讯登录
还没有人评论,赶快抢个沙发