肠道菌群如何影响疾病治疗?李华婷/陈洛南/倪岳琼/曾嵘/贾伟平团队揭示肠道菌群在抗性淀粉干预相关肝病疗效异质性中的核心作用
| 导读 | 通过多组学分析与实验验证,揭示了肠道菌群(尤其是普雷沃菌和假小链双歧杆菌)在抗性淀粉(RS)干预疗效异质性中的核心作用,并构建了可预测个体化反应的机器学习模型,为代谢功能障碍相关脂肪性肝病(MASLD)的精准营养治疗提供了新方向。 |
近年来,代谢功能障碍相关脂肪性肝病(MASLD)的全球患病率持续攀升,但针对其的精准治疗策略仍面临挑战。抗性淀粉(RS)作为益生元的一种,在改善MASLD中显示出潜力,但其疗效存在显著个体差异。
近日,上海交通大学医学院附属第六人民医院李华婷教授、上海交通大学数学科学学院/人工智能学院陈洛南教授、上海交通大学医学院附属第六人民医院倪岳琼教授、上海科技大学曾嵘教授和上海交通大学医学院附属第六人民医院贾伟平院士团队发表于国际知名期刊《Cell Metabolism》的一项研究:通过多组学分析与实验验证,揭示了肠道菌群(尤其是普雷沃菌和假小链双歧杆菌)在抗性淀粉(RS)干预疗效异质性中的核心作用,并构建了可预测个体化反应的机器学习模型,为代谢功能障碍相关脂肪性肝病(MASLD)的精准营养治疗提供了新方向。

图形摘要
研究背景:抗性淀粉(RS)疗效异质性成临床难题

两项临床试验中MASLD参与者对抗性淀粉的异质性反应
MASLD疾病谱涵盖从单纯性脂肪变性到代谢功能障碍相关脂肪性肝炎,甚至肝硬化和肝癌。尽管抗性淀粉(RS)在临床试验中显示出整体有效性(如肝内甘油三酯含量平均降低39.42%),但约30%的参与者表现为低应答(LR),其肝脂肪改善幅度仅为7.06%,而高应答者(HR)的改善幅度达57.70%。这种异质性在多项独立试验中均被验证,提示需解析其背后的机制以实现精准干预。
关键发现:肠道菌群主导疗效差异

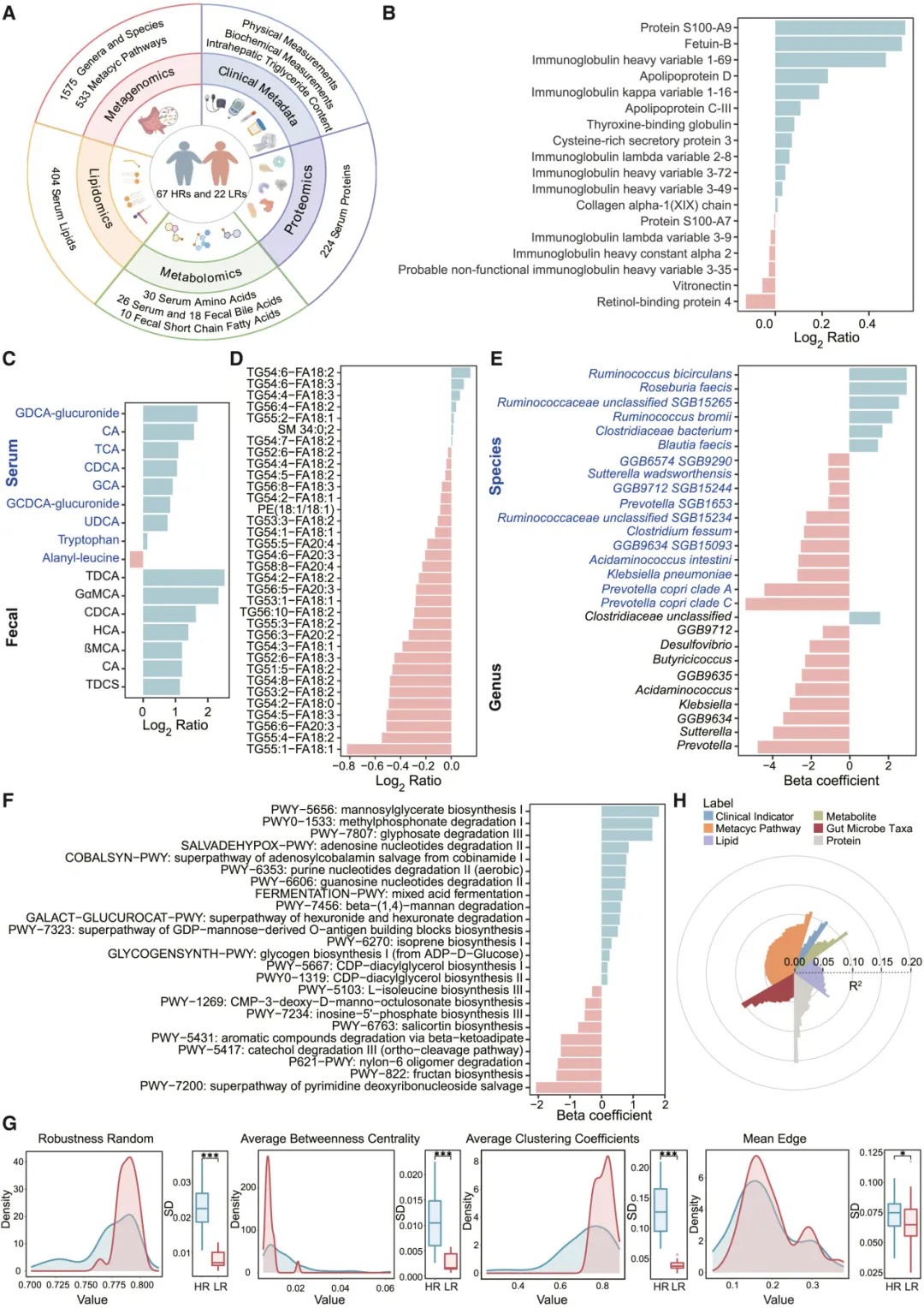
低应答组与高应答组在基线期的多组学差异
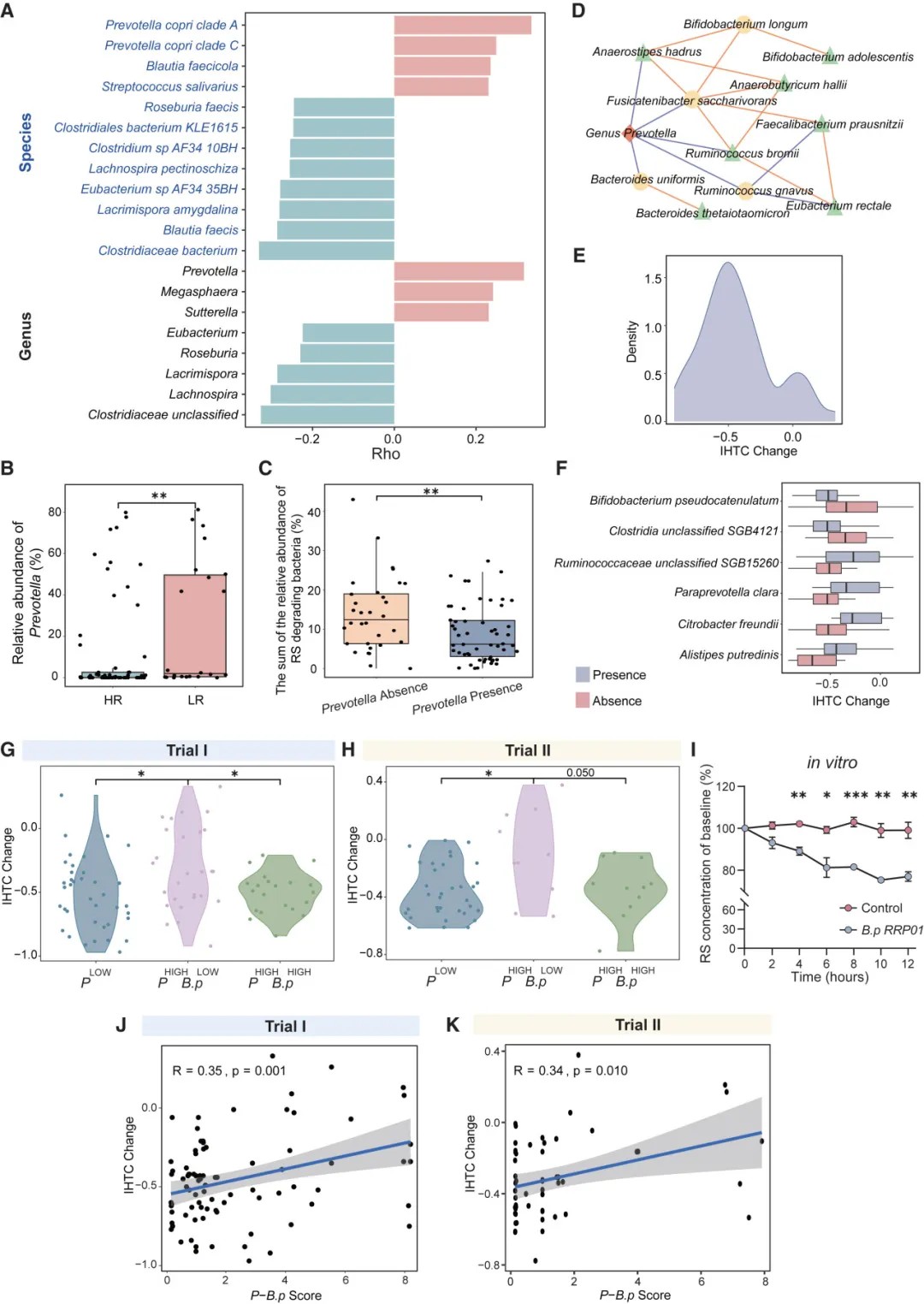
1、普雷沃菌抑制RS降解菌群
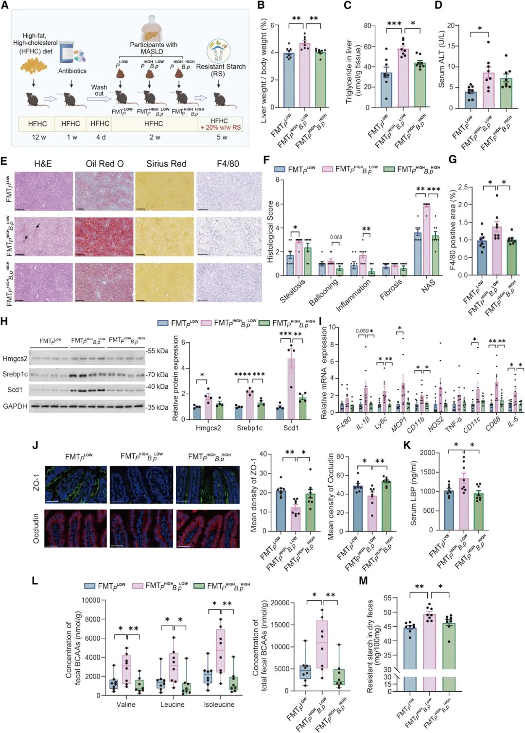
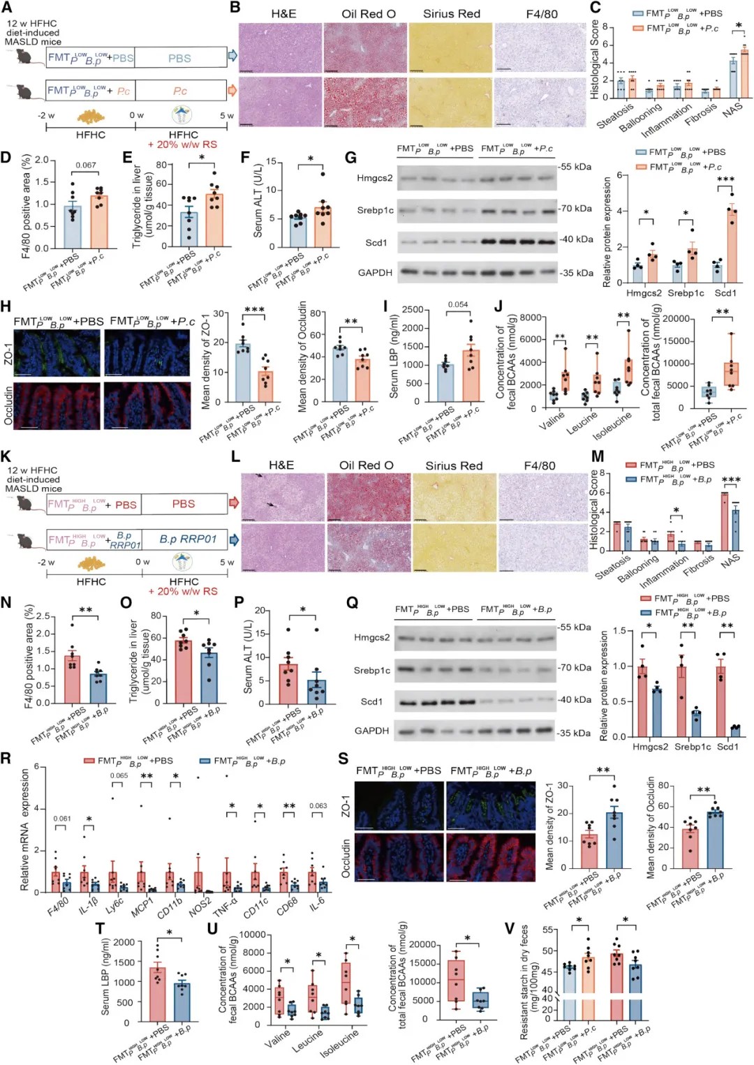
通过宏基因组学分析,研究发现LR组基线肠道中普雷沃菌(尤其是P. copri)丰度显著更高。体外共培养实验表明,P. copri可通过生态竞争抑制RS降解菌的生长,导致RS在肠道中未被充分发酵,从而削弱其益处。粪便微生物移植实验进一步证实,移植LR患者菌群的小鼠在RS干预后,粪便中未降解的RS含量更高,且肝脏脂肪变性、炎症和胰岛素抵抗均无显著改善。
2、假小链双歧杆菌逆转低应答状态
在普雷沃菌高丰度个体中,若同时存在假小链双歧杆菌(尤其是菌株RRP01),其RS应答水平与低普雷沃菌个体无显著差异。机制上,该菌株具有直接降解RS的能力,并能通过恢复肠道屏障功能、降低血清支链氨基酸和炎症因子水平,缓解肝脏脂肪堆积。动物实验中,补充RRP01可显著提升RS对MASLD的改善效果。

普雷沃菌和假小链双歧杆菌影响抗性淀粉的降解及干预效果

基线肠道菌群移植导致小鼠对抗性淀粉干预产生不同反应
精准预测模型:机器学习助力个体化干预

普雷沃菌削弱了抗性淀粉对MASLD的改善作用,而假小链双歧杆菌则增强了抗性淀粉的疗效
研究团队整合基线微生物物种、功能通路及临床特征,开发了XGBoost预测模型。该模型在训练队列中曲线下面积(AUC)达0.87,在验证队列中AUC为0.74,展现出良好的预测性能。关键指标包括:
-
普雷沃菌与假小链双歧杆菌的丰度比(P-B.p评分),与IHTC改善程度呈负相关;
-
微生物功能通路(如淀粉降解途径PWY-6371)的活性;
-
临床指标(如基线肝酶水平、胰岛素抵抗指数)。

基线机器学习模型在两个试验中均能预测对抗性淀粉的反应
临床意义与展望
该研究首次系统阐明了肠道菌群通过调控RS降解效率影响MASLD疗效的机制,并提出以下应用方向:
-
患者分层:通过基线菌群特征筛选RS潜在应答者,避免无效干预;
-
协同治疗:对预测为低应答的个体,联合RS与假小链双歧杆菌RRP01,可能增强疗效;
-
精准营养范式:未来可扩展至其他膳食纤维或益生元,推动微生物组导向的慢性病管理。
研究通过多组学整合与实验验证,揭示了肠道菌群在RS干预MASLD中的关键作用,不仅深化了对饮食-微生物-宿主互作的理解,也为MASLD的精准医疗提供了可行工具。(转化医学网360zhyx.com)
原文链接:
https://www.cell.com/cell-metabolism/fulltext/S1550-4131(25)00477-2
【关于投稿】
转化医学网(360zhyx.com)是转化医学核心门户,旨在推动基础研究、临床诊疗和产业的发展,核心内容涵盖组学、检验、免疫、肿瘤、心血管、糖尿病等。如您有最新的研究内容发表,欢迎联系我们进行免费报道(公众号菜单栏-在线客服联系),我们的理念:内容创造价值,转化铸就未来!
转化医学网(360zhyx.com)发布的文章旨在介绍前沿医学研究进展,不能作为治疗方案使用;如需获得健康指导,请至正规医院就诊。
责任声明:本稿件如有错误之处,敬请联系转化医学网客服进行修改事宜!
微信号:zhuanhuayixue
腾讯登录
还没有人评论,赶快抢个沙发