加速癌症恶性进展关键机制!郑州大学附属肿瘤医院等单位发文:“最毒乳腺癌”潜在治疗靶点
| 导读 | N1-甲基腺苷(m1A)修饰广泛存在于各种RNA中,但在肿瘤发生中的病理生理功能尚不明确。 |
近日,郑州大学附属肿瘤医院等单位研究团队在期刊《Advanced Science》上发表了研究论文,题为“WDR5-H3K4me3 Epigenetic Axis Promotes TRMT6-Dependent tRNA M1A Modification to Facilitate Triple-Negative Breast Cancer Progression by Suppressing Ferroptosis”,本研究证明了TRMT6在三阴性乳腺癌(TNBC)中显著升高,这是由于其在启动子区域发生 H3K4me3 甲基化修饰从而增强转录所致。通过整合 m1A tRNA 甲基化 RNA 免疫沉淀测序、核糖体图谱测序、RNA 测序和数据非依赖性获取质谱分析,发现铁蛋白重链 1(FTH1)是 TRMT6 的下游靶点。TRMT6 通过调节肿瘤细胞的铁死亡来调控 TNBC 的恶性进展。总之,这些发现表明组蛋白甲基化驱动的 TRMT6 对 FTH1 和 FTL 的翻译至关重要,这将 m1A tRNA 修饰与铁死亡联系起来。这些结果表明 TRMT6 是 TNBC 的一个潜在新治疗靶点。

https://advanced.onlinelibrary.wiley.com/doi/10.1002/advs.202513277
三阴性乳腺癌:高侵袭性与治疗困境下的新靶点探索
01
乳腺癌(BC)是全球女性中最常见的恶性肿瘤,三阴性乳腺癌(TNBC)是一种特别具有侵袭性的亚型,也被称为“最毒乳腺癌”。占所有病例的 10% 至 15%。TNBC 以雌激素受体、孕激素受体和人表皮生长因子受体 2(HER2)表达缺失为特征,其增殖率高、早期转移潜能大,预后比激素受体阳性或 HER2 富集亚型差。因此,TNBC 患者通常治疗选择有限,主要依靠手术、化疗和放疗。此外,转移性 TNBC 的中位总生存期仅为 12 至 15 个月,这凸显了寻找新型治疗靶点的迫切需求。
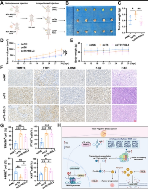
RSL3通过逆转铁死亡耐药性在体内抑制TRMT6介导的肿瘤生长
02
同时,研究人员通过将慢病毒转染的 oeT6 细胞和对照细胞接种到免疫缺陷型 NOD-scid IL2Rγnull(NSG)小鼠的第四乳腺脂肪垫中,建立了原位异种移植模型,同样分为三个治疗组:oeT6 组、oeT6 注射 RSL3 组和空载体对照组。对原位肿瘤的监测显示,肿瘤大小、重量和小鼠体重的变化趋势与皮下异种移植模型一致。oeT6 组肿瘤生长最快,肿瘤重量和体积明显大于其他两组,而 RSL3 治疗有效抑制了 oeT6 诱导的肿瘤增殖。所有治疗对小鼠体重均无明显影响。进一步评估肿瘤转移和侵袭效率表明,oeT6 组原位肿瘤的转移率高于空载体对照组,而 RSL3 治疗部分逆转了这一现象。对原位肿瘤切片进行 H&E 染色显示,oeT6 组肿瘤包膜穿透的比例更高,表明侵袭性增强,而 RSL3 处理组的包膜完整性优于 oeT6 组。研究结果表明,oeT6 组的肺转移结节数量明显多于空载体对照组,证实了 TRMT6 诱导的转移潜能增强。RSL3 处理后肺转移结节的减少与研究人员基于细胞的实验中侵袭性抑制相一致,表明具有稳定的抗转移表型。这些结果共同表明,TRMT6 在三阴性乳腺癌中的促肿瘤作用至少部分是通过铁死亡途径来调节的。

RSL3 在体内消除了 TRMT6 诱导的肿瘤生长促进作用
总之,本研究结果表明,WDR5 通过增加 TRMT6 启动子处的 H3K4me3 甲基化水平来转录激活 TRMT6,而 TRMT6 以 m1A tRNA 解码密码子依赖的方式提高 FTH1 的翻译效率,从而抑制铁死亡并促进三阴性乳腺癌的进展。(转化医学网360zhyx.com)
参考资料:
https://advanced.onlinelibrary.wiley.com/doi/10.1002/advs.202513277
【关于投稿】
转化医学网(360zhyx.com)是转化医学核心门户,旨在推动基础研究、临床诊疗和产业的发展,核心内容涵盖组学、检验、免疫、肿瘤、心血管、糖尿病等。如您有最新的研究内容发表,欢迎联系我们进行免费报道(公众号菜单栏-在线客服联系),我们的理念:内容创造价值,转化铸就未来!
转化医学网(360zhyx.com)发布的文章旨在介绍前沿医学研究进展,不能作为治疗方案使用;如需获得健康指导,请至正规医院就诊。
责任声明:本稿件如有错误之处,敬请联系转化医学网客服进行修改事宜!
微信号:zhuanhuayixue
腾讯登录
还没有人评论,赶快抢个沙发