临床试验结果发布!四川大学华西医院文天夫团队靶向药物联合经动脉化疗栓塞及免疫治疗三联疗法显著提高不可切除肝细胞癌转化手术
| 导读 | 该研究为晚期肝癌的转化治疗提供了新证据。 |
近日,四川大学华西医院文天夫团队一项发表于《信号转导与靶向治疗》(Signal Transduction and Targeted Therapy,IF=52.7)的前瞻性多中心II期临床试验显示:靶向药物(仑伐替尼)联合经动脉化疗栓塞(TACE)及免疫治疗(PD-1抑制剂)的“LEN-TAP”三联疗法,可显著提高不可切除肝细胞癌(uHCC)患者的转化手术率3倍以上,并延长生存期,该研究为晚期肝癌的转化治疗提供了新证据。

患者入组流程图
疗效显著:手术转化率提高3倍以上

治疗疗效
研究纳入142例不可切除肝癌患者,其中71例接受LEN-TAP疗法,71例接受TACE单药治疗。中位随访24.2个月后,LEN-TAP组患者的挽救性肝切除(SLR)率高达59.2%,远高于TACE组的18.3%。此外,LEN-TAP组的客观缓解率(ORR)达78.9%(TACE组为16.9%),中位总生存期(OS)尚未达到,而TACE组为23.0个月。无事件生存期(EFS)和无复发生存期(RFS)亦显著延长。

Kaplan-Meier生存分析
尽管LEN-TAP组3级治疗相关不良事件发生率较高(60.6% vs. 21.1%),但主要为手足皮肤反应、高血压等可控症状,未出现4级及以上毒性反应。仅2.8%患者因不良反应永久停用仑伐替尼,表明三联疗法整体安全性可接受。
生物标志物突破:免疫细胞水平预测疗效

通过单细胞测序(sc-seq)评估LEN-TAP治疗后的免疫变化
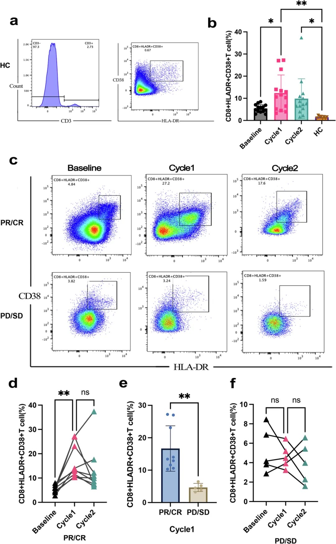
通过单细胞测序和流式细胞术分析,研究团队发现外周血中HLA-DR+CD38+CD8+ T细胞水平与疗效密切相关。该细胞亚群在治疗应答患者中显著增加,并通过CXCR6-PI3K-AKT信号轴激活抗肿瘤免疫。这一发现为个体化治疗提供了潜在预测指标。

通过单细胞测序(sc-seq)和体外实验评估LEN-TAP治疗诱导的免疫相关特征变化

T细胞激活的流式细胞术分析
临床意义:为晚期肝癌患者开辟新路径
目前,约半数肝癌患者初诊时已处于中晚期,失去手术机会。LEN-TAP疗法通过局部治疗(TACE)、靶向药物(仑伐替尼)和免疫治疗(PD-1抑制剂)的协同作用,成功将部分不可切除肿瘤转化为可切除状态,为患者争取了根治性手术的机会。
LEN-TAP方案作为不可切除肝癌的转化疗法,展现出显著的疗效和可控的安全性,这一成果为晚期肝癌的个体化治疗提供了新方向。
原文链接:
https://www.nature.com/articles/s41392-025-02498-z(转化医学网360zhyx.com)
【关于投稿】
转化医学网(360zhyx.com)是转化医学核心门户,旨在推动基础研究、临床诊疗和产业的发展,核心内容涵盖组学、检验、免疫、肿瘤、心血管、糖尿病等。如您有最新的研究内容发表,欢迎联系我们进行免费报道(公众号菜单栏-在线客服联系),我们的理念:内容创造价值,转化铸就未来!
转化医学网(360zhyx.com)发布的文章旨在介绍前沿医学研究进展,不能作为治疗方案使用;如需获得健康指导,请至正规医院就诊。
责任声明:本稿件如有错误之处,敬请联系转化医学网客服进行修改事宜!
微信号:zhuanhuayixue
腾讯登录
还没有人评论,赶快抢个沙发