可提高治疗成功率!英国学者发文:新颖且耐受性更好的癌症治疗策略
| 导读 | 本研究证明,间歇性抑制 PI3Kδ 与 LAG-3 阻断相结合能够促进原发肿瘤的排斥反应,并实现对疾病的长期控制,同时还能减轻免疫相关不良事件(irAE)的发生。 |
近日,英国卡迪夫大学医学院研究学者在期刊《Journal for ImmunoTherapy of Cancer》上发表了题为“Optimizing anti-PI3Kδ and anti-LAG-3 immunotherapy dosing regimens in a mouse model of triple-negative breast cancer improves outcome by removing treatment-related adverse events”的研究论文,本研究中发现针对 LAG-3 配体 FGL1 的全身性靶向治疗并未带来额外的抗癌益处,反而显著加重了免疫相关不良事件(irAE)。将抗 LAG-3 抗体局部递送至肿瘤微环境可促进肿瘤控制,同时与全身性 LAG-3 阻断相比,减少了出现严重的irAE。然而,间歇性使用 PI3Kδ 抑制剂与抗 LAG-3 治疗相结合,可防止初始 irAE 的发生,并在无全身不良反应的情况下实现极佳的肿瘤控制。本研究数据表明,优化免疫疗法的给药方式能够提高耐受性,从而最终提高治疗的成功率。
免疫检查点抑制剂:癌症治疗新选择,irAEs 成关键挑战
01
自 2011 年首个免疫检查点抑制剂(ICI)获批以来,这些新型免疫疗法为癌症治疗提供了更多选择,部分患者实现了“奇迹般”的治愈,而这些癌症此前往往是致命的。免疫检查点抑制剂通常是针对 T 细胞上的免疫检查点受体(如程序性细胞死亡蛋白 1(PD-1)(帕博利珠单抗、纳武利尤单抗)或细胞毒性 T 淋巴细胞相关蛋白 4(伊匹木单抗))的抗体;目前,它们在 40%的特定实体瘤中得到广泛应用,接受治疗的患者总体成功率为 10%。尽管免疫检查点抑制剂能够激活强大的抗肿瘤 T 细胞反应,但治疗失败的原因要么是产生耐药性,要么是治疗的副作用变得难以忍受,导致治疗中断。实际上,免疫检查点抑制剂治疗可能会引发一系列免疫相关不良事件(irAEs),从轻微/短暂到严重/危及生命不等。克服免疫相关不良事件是免疫检查点抑制剂治疗的关键挑战之一。
探索 LAG-3 配体 FGL1 作为免疫治疗的替代靶点
02
为了规避联合治疗引发的免疫相关不良事件(irAE),研究人员探索了 LAG-3 配体作为替代靶点来阻断 LAG-3 信号传导。
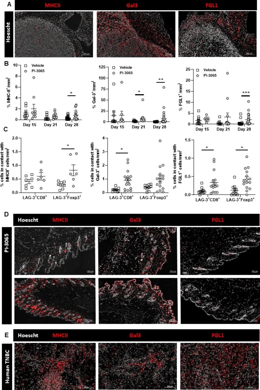
在肿瘤接种后的不同时间点,研究人员对未经治疗和接受 PI-3065 治疗的小鼠肿瘤中 MHCII、Gal-3 和 FGL1 的表达水平进行了检测。Gal-3 在肿瘤微环境(TME)中的表达水平最高,分布于肿瘤内部深处和周边。FGL1 阳性细胞往往靠近肿瘤边缘,而 MHCII 在整个肿瘤微环境中的表达水平较低。配体表达水平的定量分析表明,PI-3065 治疗促进了这三种配体的表达,这种现象在肿瘤接种后第 28 天尤为明显。为了确定肿瘤内的配体是否可能启动 LAG-3 信号传导,研究人员确定了表达 LAG-3 的 CD8+ 和 FoxP3+ 细胞与各配体之间的距离。在接触 LAG-3+ CD8+ 和 LAG-3+ FoxP3+ 细胞的 FGL1+ 细胞方面,PI-3065 治疗组的小鼠显著多于溶媒治疗组的小鼠,这表明 FGL1 的阻断能够阻止 PI-3065 治疗组小鼠的 LAG-3 信号传导。为了预测配体阻断是否会引发皮肤炎症,研究人员还检测了皮肤样本中 MHCII、Gal-3 和 FGL1 的表达情况。MHCII 和 Gal-3 在皮肤中广泛表达,而 FGL1 的表达水平较低。最后,研究人员评估了人类三阴性乳腺癌样本,发现 MHCII、Gal-3 和 FGL1 在肿瘤微环境中均有表达。总体而言,肿瘤内 FGL1 表达细胞与 CD8+ 和 FoxP3+ LAG-3+ 免疫细胞的高表达和近距离接触,以及皮肤中 FGL1 的低表达,表明在所测试的三种配体中,FGL1 是体内阻断的最有前景的候选者。

小鼠和人类肿瘤中 LAG-3 配体的表达
结论
03
综合来看,本研究证明,间歇性抑制 PI3Kδ 与 LAG-3 阻断相结合能够促进原发肿瘤的排斥反应,并实现对疾病的长期控制,同时还能减轻免疫相关不良事件(irAE)的发生。本研究中最重要的发现是,通过简单地改变治疗剂量和/或给药途径,肿瘤免疫和免疫相关不良事件的发作可以被解耦。在进一步的转化研究和临床研究中采用这一原则,可能会为癌症患者带来显著益处。
参考资料:
https://jitc.bmj.com/content/14/2/e012157#sec-8(转化医学网360zhyx.com)
【关于投稿】
转化医学网(360zhyx.com)是转化医学核心门户,旨在推动基础研究、临床诊疗和产业的发展,核心内容涵盖组学、检验、免疫、肿瘤、心血管、糖尿病等。如您有最新的研究内容发表,欢迎联系我们进行免费报道(公众号菜单栏-在线客服联系),我们的理念:内容创造价值,转化铸就未来!
转化医学网(360zhyx.com)发布的文章旨在介绍前沿医学研究进展,不能作为治疗方案使用;如需获得健康指导,请至正规医院就诊。
责任声明:本稿件如有错误之处,敬请联系转化医学网客服进行修改事宜!
微信号:zhuanhuayixue
腾讯登录
还没有人评论,赶快抢个沙发