突破性研究!浙江大学陈淑洁&王良静团队发现驱动结肠上皮细胞衰老的核心调控因子,揭示老年性结肠炎发病新机制
| 导读 | 这一发现不仅阐明了肠道衰老及相关疾病的新机制,更为开发针对老年性结肠炎的全新疗法提供了强有力的理论依据和候选靶点。 |
近日,浙江大学陈淑洁&王良静团队在国际知名期刊《Nature Communications》发表一项突破性研究:研究首次揭示一种名为ac4C(N4-乙酰胞苷)的RNA修饰及其关键催化酶NAT10,是驱动结肠上皮细胞衰老的核心调控因子,并通过稳定DYRK1A基因的表达,加剧老年性溃疡性结肠炎的发生。这一发现不仅阐明了肠道衰老及相关疾病的新机制,更为开发针对老年性结肠炎的全新疗法提供了强有力的理论依据和候选靶点。
从“表观修饰”切入,锁定关键调控者

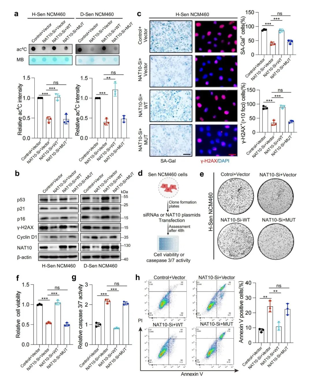
NAT10与mRNA ac4C修饰在衰老的结肠上皮细胞中上调
研究团队从“表观转录组学”这一前沿领域入手,重点关注了发生在mRNA上的化学修饰。研究发现,在衰老的人结肠上皮细胞中,ac4C这种修饰水平显著升高,而负责催化该修饰的关键酶NAT10的表达也同步上调。通过基因敲低、过表达等一系列细胞实验,团队证实NAT10正是通过其酶活中心催化的ac4C修饰,来调控结肠上皮细胞的衰老进程。抑制NAT10功能,可有效缓解细胞衰老相关表型,恢复细胞增殖能力。

NAT10通过mRNA ac4C修饰调节结肠上皮细胞衰老表型
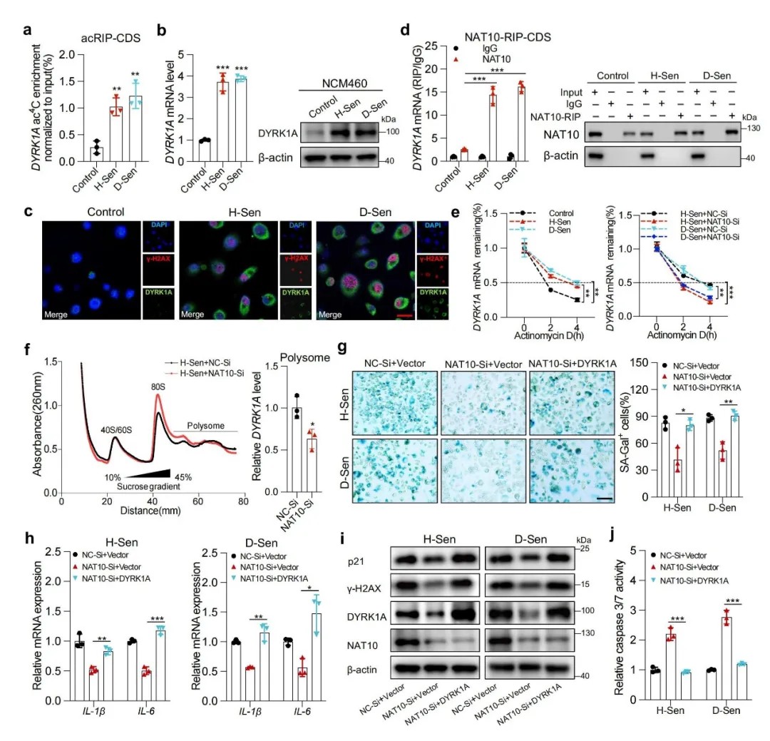
揭示全新作用轴:NAT10-ac4C-DYRK1A

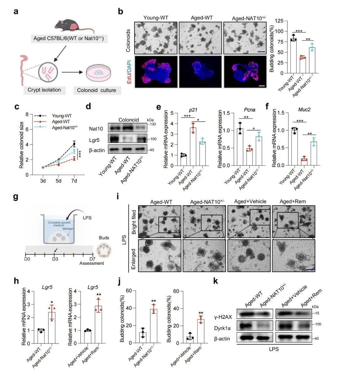
NAT10下调在老年结肠中保护上皮更新并减少衰老
研究进一步深入,利用ac4C修饰转录组测序(acRIP-seq)技术,在全基因组范围内寻找受NAT10介导的ac4C修饰调控的关键下游基因。经过层层筛选与验证,团队最终锁定了一个名为DYRK1A的激酶基因。机制研究表明,NAT10能够与DYRK1A mRNA结合,并通过在其编码区沉积ac4C修饰,显著增强该mRNA的稳定性和翻译效率,从而导致DYRK1A蛋白水平异常升高。而过量的DYRKK1A则会驱动细胞衰老程序。

DYRK1A是mRNA ac4C修饰在调节结肠上皮细胞衰老中的一个靶点
动物模型验证:靶向该轴可“逆转”肠道衰老、缓解结肠炎

NAT10通过ac4C介导的DYRK1A mRNA调控促进结肠上皮细胞衰老
为了评估这一新机制的生理与病理意义,研究团队在老年小鼠模型中进行了功能验证。结果显示,在老年小鼠的结肠中,NAT10和DYRKK1A的表达同样随年龄增长而升高。通过基因敲除、腺相关病毒敲低或使用NAT10小分子抑制剂(Remodelin)、DYRK1A抑制剂(Harmine)进行干预,均能显著减轻老年小鼠的结肠衰老表型,增强肠道类器官的再生能力,并有效缓解右旋葡聚糖硫酸钠(DSS)诱导的结肠炎严重程度。这证明了靶向“NAT10/DYRK1A轴”在体内具有明确的治疗潜力。

NAT10缺陷增强老年小鼠结肠类器官功能并减轻LPS诱导的增殖损失
转化研究:为临床提供直接证据

老年小鼠中NAT10缺陷减轻DSS诱导的结肠炎
研究的最终价值需回归临床。团队对老年健康人群和老年溃疡性结肠炎患者的结肠活检样本进行分析后发现,与年轻人相比,老年个体结肠黏膜中NAT10和DYRK1A蛋白水平已显著升高;而在老年溃疡性结肠炎患者中,这两者的表达量进一步上调,且其表达强度与患者的内镜下疾病严重程度评分呈显著正相关。这为“NAT10/DYRK1A轴”在人类老年性结肠炎发生发展中的关键作用提供了直接的临床证据。

NAT10与DYRK1A在老年结肠及老年溃疡性结肠炎组织中表达升高
研究意义与未来展望
该项研究系统性地揭示了一条由“RNA修饰酶NAT10—ac4C修饰—下游靶基因DYRK1A”构成的崭新信号轴,在驱动结肠上皮细胞衰老及老年性结肠炎发生中的核心作用。它不仅深化了科学界对肠道衰老机制的理解,更重要的是,将NAT10和DYRK1A推向了潜在治疗靶点的聚光灯下。未来,基于此发现开发特异性抑制剂或干预策略,有望实现从“延缓肠道衰老”这一根本环节入手,为众多深受老年性结肠炎困扰的患者提供全新的精准治疗选择。
原文链接:
https://www.nature.com/articles/s41467-026-70220-w(转化医学网360zhyx.com)
【关于投稿】
转化医学网(360zhyx.com)是转化医学核心门户,旨在推动基础研究、临床诊疗和产业的发展,核心内容涵盖组学、检验、免疫、肿瘤、心血管、糖尿病等。如您有最新的研究内容发表,欢迎联系我们进行免费报道(公众号菜单栏-在线客服联系),我们的理念:内容创造价值,转化铸就未来!
转化医学网(360zhyx.com)发布的文章旨在介绍前沿医学研究进展,不能作为治疗方案使用;如需获得健康指导,请至正规医院就诊。
责任声明:本稿件如有错误之处,敬请联系转化医学网客服进行修改事宜!
微信号:zhuanhuayixue
腾讯登录
还没有人评论,赶快抢个沙发