双重作用!上海大学等单位合作发文:胰腺癌治疗潜在靶点
| 导读 | 这些发现揭示了一个代谢 - 转录回路,其中棕榈酰化将脂质代谢与 SMAD4 驱动的肿瘤发生联系起来,并将 SMAD4 棕榈酰化定位为胰腺癌的治疗弱点。 |
近日,上海大学/上海同济大学附属第十人民医院研究团队合作共同在期刊《Advanced Science》上发表了研究论文,题为“SMAD4 Palmitoylation Drives a Metabolic-Transcriptional Circuit to Promote Tumorigenesis and Confers Radiosensitivity in Pancreatic Cancer”,本研究证明了棕榈酸水平的升高反过来又增强了 SMAD4 的棕榈酰化,从而建立了自我放大的 SMAD4 棕榈酰化 - FASN - 棕榈酸正反馈回路,推动了胰腺导管腺癌(PDAC)肿瘤的生长。尤其是,SMAD4 的棕榈酰化在体外和体内均使 PDAC 细胞对放疗更敏感,揭示了其在肿瘤进展和治疗反应之间的双重作用。而且,临床相关的 SMAD4 突变体(R361C 和 R361H)表现出增强的棕榈酰化,突显了该机制在肿瘤发生中的病理相关性。总之,这些发现揭示了一个代谢 - 转录回路,其中棕榈酰化将脂质代谢与 SMAD4 驱动的肿瘤发生联系起来,并将 SMAD4 棕榈酰化定位为胰腺癌的治疗弱点。
PDAC中SMAD4作用及治疗策略需求待明
01
胰腺导管腺癌(PDAC)是最具侵袭性的恶性肿瘤之一,在全球范围内,无论男女,其都是癌症相关死亡的第六大原因。其极差的预后很大程度上归因于多种因素,包括早期检测率低、进展迅速以及对化疗耐药。基因组分析显示,包括癌基因 KRAS 以及肿瘤抑制基因 CDKN2A、TP53 和 SMAD4 在内的体细胞基因突变在 PDAC 中频繁出现。值得注意的是,SMAD4 突变在约 50%的 PDAC 病例中存在,与放疗抵抗和显著更差的预后密切相关。然而,在剩余 40%至 50%的 SMAD4 表达正常的 PDAC 病例中,SMAD4 在肿瘤发生中的作用仍不明确。这一空白凸显了阐明 PDAC 中 SMAD4 调控机制以及开发针对 SMAD4 相关脆弱性的靶向治疗策略的迫切需求。
SMAD4 - FASN 轴界定了胰腺导管腺癌(PDAC)疾病进展与治疗反应之间的预后差异
02
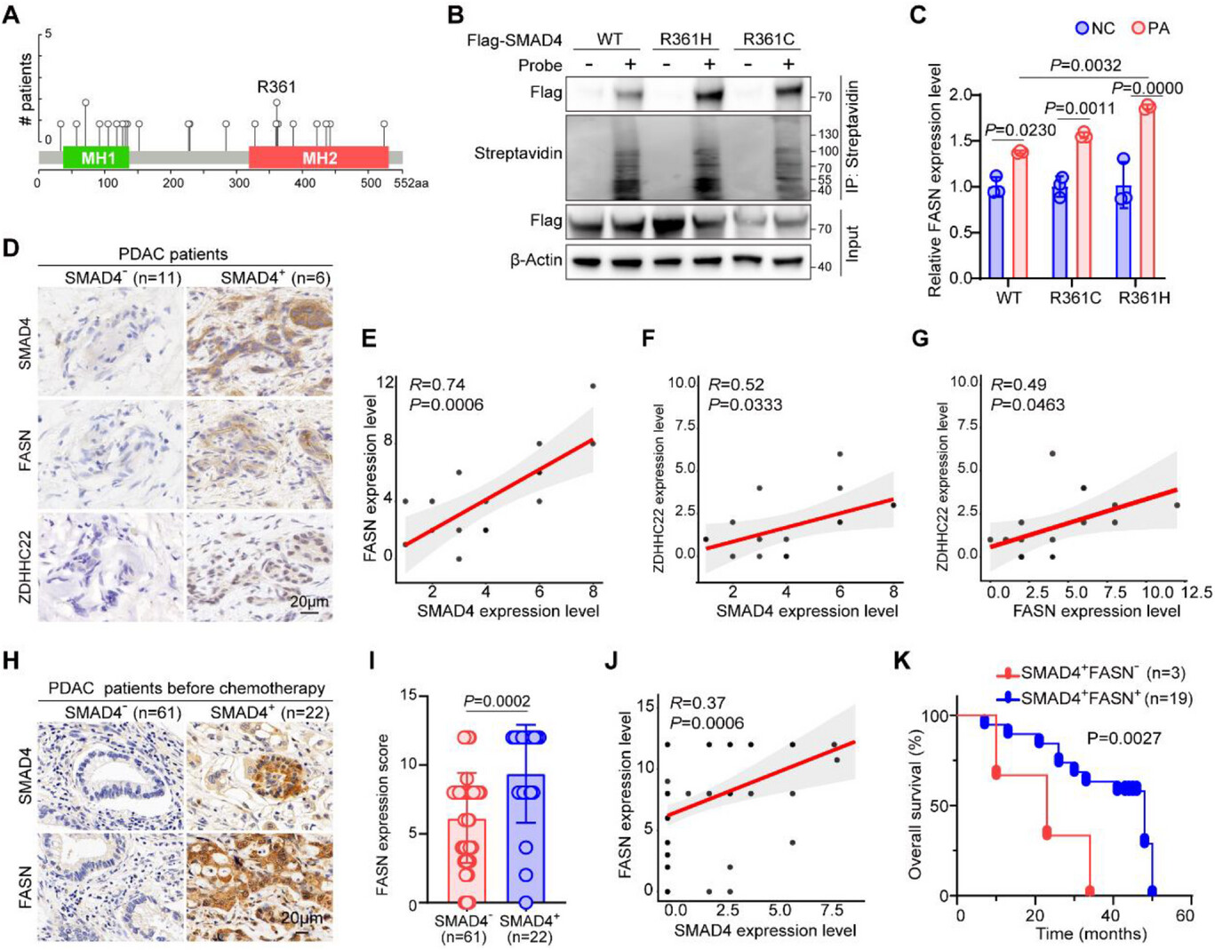
鉴于机制数据表明 SMAD4 泛酰化可增强其蛋白质稳定性,研究人员假设在临床样本中,酰基转移酶 ZDHHC22 和棕榈酸生成酶 FASN 的表达水平会与 SMAD4 蛋白水平呈正相关。因此,研究人员对接受手术治疗的人类胰腺导管腺癌(PDAC)组织进行了 SMAD4、ZDHHC22 和 FASN 的免疫组化染色。不出所料,SMAD4 高表达(SMAD4+)的 PDAC 组织中 FASN 和 ZDHHC22 的蛋白水平显著高于 SMAD4 低表达(SMAD4−)的组织。进一步的相关性分析显示,SMAD4 与 FASN 和 ZDHHC22 之间以及 FASN 与 ZDHHC22 之间存在显著的正相关。这些相关性结果支持了 SMAD4 泛酰化途径在人类胰腺癌中的功能相关性。
同时,为了探究 SMAD4 状态和棕榈酸水平的临床意义,研究人员对 85 名接受化疗的 PDAC 患者的组织微阵列进行了 SMAD4 和 FASN 表达的免疫组化分析。与之前的发现一致,研究人员观察到约一半的这些 PDAC 患者存在 SMAD4 缺失。对 85 例胰腺导管腺癌(PDAC)患者的免疫组化(IHC)分析进一步表明,SMAD4+ PDAC 中的 FASN 表达显著高于 SMAD4− PDAC,这表明 SMAD4 与 FASN 之间存在类似的正相关关系。然而,这种 SMAD4+FASN+ 表达在进行放化疗的 PDAC 患者中预示着更好的预后,这与 SMAD4 介导的 DNA 修复能力抑制的功能作用相一致。

SMAD4-FASN 轴在胰腺导管腺癌中的临床意义
综合来看,这些结果凸显了在胰腺导管腺癌(PDAC)中靶向棕榈酰化以及棕榈酸 - SMAD4 - FASN 信号轴的诊断和治疗潜力。
参考资料:
https://advanced.onlinelibrary.wiley.com/doi/10.1002/advs.202519791(转化医学网360zhyx.com)
【关于投稿】
转化医学网(360zhyx.com)是转化医学核心门户,旨在推动基础研究、临床诊疗和产业的发展,核心内容涵盖组学、检验、免疫、肿瘤、心血管、糖尿病等。如您有最新的研究内容发表,欢迎联系我们进行免费报道(公众号菜单栏-在线客服联系),我们的理念:内容创造价值,转化铸就未来!
转化医学网(360zhyx.com)发布的文章旨在介绍前沿医学研究进展,不能作为治疗方案使用;如需获得健康指导,请至正规医院就诊。
责任声明:本稿件如有错误之处,敬请联系转化医学网客服进行修改事宜!
微信号:zhuanhuayixue
腾讯登录
还没有人评论,赶快抢个沙发