推荐活动

克服免疫检查点阻断耐药性!中山大学等单位合作发文:有前景的结直肠癌治疗靶点

首页 » 《转》译 3天前 转化医学网 赞(2)
分享: 
导读
本研究工作确立了 EEPD1 作为克服结直肠癌免疫检查点阻断耐药性的有前景的治疗靶点。

3月30日,中山大学/南方医科大学/中山大学附属第一医院研究团队合作共同在期刊《Advanced Science》上发表了研究论文,题为“EEPD1 Inhibition Unleashes Antitumor Immunity in Colorectal Cancer by Activating the cGAS-STING Pathway”,本研究确定了同源重组(HR)修复的守门人——(EEPD1)是这种免疫排斥的关键驱动因素。EEPD1 的下调会严重损害结直肠癌细胞的 HR 修复能力,从而在体外和体内显著抑制其增殖和转移能力。本研究阐明了通过靶向 EEPD1 使结直肠癌对抗 PD1 免疫治疗敏感的直接机制。本研究工作确立了 EEPD1 作为克服结直肠癌免疫检查点阻断耐药性的有前景的治疗靶点。

结直肠癌治疗困境:免疫抑制性TME对ICB的挑战

 01 

结直肠癌(CRC)是全球癌症相关死亡的主要原因,晚期患者的预后不佳。尽管靶向治疗和免疫治疗在一定程度上改善了患者的结局,但由于肿瘤异质性大以及肿瘤微环境(TME)具有很强的免疫抑制性,其疗效往往短暂。这种 TME 的一个关键特征是免疫原性降低,表现为抗原呈递不足和 T 细胞功能受损,这给有效的免疫检查点阻断(ICB)带来了巨大障碍。

EEPD1 耗竭抑制结直肠癌的增殖和转移

 02 

为了探究 EEPD1 在结直肠癌(CRC)中的功能作用,研究人员在人类(HCT116、HT29)和小鼠(MC38、CT26)结直肠癌细胞系中建立了稳定的敲低模型,证实了在 mRNA 和蛋白质水平上均实现了有效的下调。研究人员还在 NCM460 人类正常结肠上皮细胞中建立了 EEPD1 敲低模型。尽管 EEPD1 抑制显著抑制了 NCM460 细胞在 MTT 检测中的生长,但抑制效果不如在 HCT116 结直肠癌细胞中观察到的那样明显。这种差异敏感性表明,EEPD1 靶向治疗在结直肠癌中可能具有潜在的治疗窗口。接下来,研究人员评估了 EEPD1 缺失在体内的影响。研究结果表明 EEPD1 是结直肠癌增殖和转移扩散的关键驱动因素。

靶向 EEPD1 与抗 PD-1 免疫疗法协同控制肿瘤生长

 03 

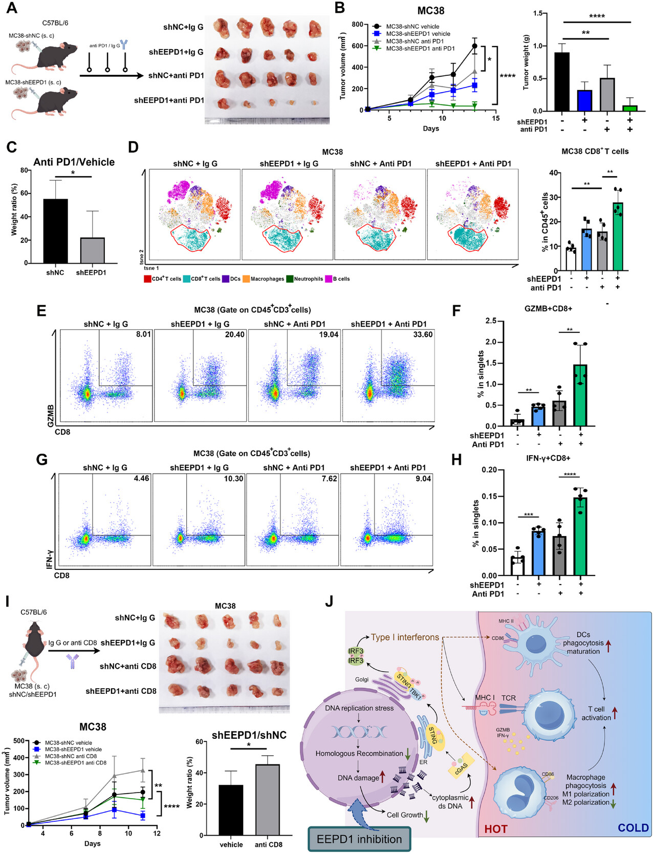
鉴于 EEPD1 的耗竭会重塑肿瘤微环境使其更有利于 T 细胞浸润,研究人员推测它会使肿瘤对 PD1 抑制剂治疗更敏感。研究人员用抗 PD1 抗体治疗了携带已建立的皮下肿瘤的小鼠。虽然抗 PD1 单药治疗对对照肿瘤的效果有限,但在 EEPD1 敲低肿瘤的小鼠中却诱导了显著且持久的肿瘤消退。两种治疗后小鼠体重均无显著变化,表明其具有良好的安全性和耐受性,支持这种联合策略在临床转化中的潜力。对这些肿瘤进行的流式细胞术分析显示,联合治疗组的 CD8+T 细胞浸润率最高,其 GZMB 和 IFN-γ 的表达水平也最高。

为了确认这些细胞的关键作用,研究人员使用抗 CD8α 抗体耗竭了 CD8+T 细胞。这种耗竭部分逆转了 EEPD1 敲低所导致的肿瘤生长抑制,证实了 CD8+T 细胞是抗肿瘤效应的关键介导者。总之,本研究结果表明,靶向 EEPD1 可克服免疫检查点阻断的耐药性,将非免疫原性肿瘤转化为对免疫介导清除高度敏感的肿瘤,为结直肠癌的联合免疫治疗提供了有力策略。


靶向EEP1与抗PD1免疫疗法协同作用以控制肿瘤生长

参考资料:

https://advanced.onlinelibrary.wiley.com/doi/10.1002/advs.202522826(转化医学网360zhyx.com)

【关于投稿】

转化医学网(360zhyx.com)是转化医学核心门户,旨在推动基础研究、临床诊疗和产业的发展,核心内容涵盖组学、检验、免疫、肿瘤、心血管、糖尿病等。如您有最新的研究内容发表,欢迎联系我们进行免费报道(公众号菜单栏-在线客服联系),我们的理念:内容创造价值,转化铸就未来!

转化医学网(360zhyx.com)发布的文章旨在介绍前沿医学研究进展,不能作为治疗方案使用;如需获得健康指导,请至正规医院就诊。

责任声明:本稿件如有错误之处,敬请联系转化医学网客服进行修改事宜!

微信号:zhuanhuayixue

评论:
评 论
共有 0 条评论

    还没有人评论,赶快抢个沙发


Baidu
map