癌症治疗新范式!复旦大学附属华山医院等单位合作发文:潜在的淋巴瘤治疗新策略
| 导读 | 通过减少剂量和不良反应, Chid@M2pep-EVs 系统为治疗难治性/复发性淋巴瘤提供了一种新的转化策略。 |
3月31日,复旦大学附属华山医院/上海交通大学医学院附属上海市第一人民医院研究人员合作共同在期刊《Advanced Science》上发表了研究论文,题为“Spatiotemporal Sequential Delivery of Chidamide Regulates Macrophage Reprogramming in Lymphoma Microenvironment Through HDACs-STAT3 Pathway”,本研究中,研究人员发现组蛋白去乙酰化酶(HDACs)诱导的 STAT3 去乙酰化对于弥漫性大 B 细胞淋巴瘤(DLBCL)中 M2 巨噬细胞的聚集至关重要。研究人员开发了一种肽修饰的外泌体(M2pep-EVs)靶向 M2 递送系统,以实现西达本胺在肿瘤内的优化递送。通过与 pH 响应性水凝胶 TSPBA/PVA 结合,西达本胺被负载于 M2pep-EVs 中,并在淋巴瘤的酸性微环境中作为 Chid@M2pep-EVs 智能释放。通过靶向递送至 M2 巨噬细胞,西达本胺充分抑制了 HDACs,增强了 STAT3 乙酰化,将 M2 比例重新编程为 M1 表型,并最终在体内抑制了淋巴瘤的生长。通过减少剂量和不良反应, Chid@M2pep-EVs 系统为治疗难治性/复发性淋巴瘤提供了一种新的转化策略。
DLBCL中M2巨噬细胞作用及驱动因素待明
01
非霍奇金淋巴瘤(NHL)是一组异质性的淋巴组织恶性肿瘤,主要起源于 B 细胞、T 细胞和自然杀伤细胞。其中弥漫性大 B 细胞淋巴瘤(DLBCL)是一种侵袭性亚型,约 30% - 40% 的患者会出现复发。越来越多的证据表明,肿瘤相关巨噬细胞(TAMs),尤其是 M2 表型,在疾病进展和治疗抵抗中营造了免疫抑制微环境。临床研究显示,肿瘤中 M2 巨噬细胞的富集与患者生存率降低和 CAR-T 细胞疗效减弱相关,而实验模型则证明了 M2 表型在介导化疗耐药性方面发挥着直接作用。然而,DLBCL 微环境中 M2 极化的分子驱动因素尚不明确,这阻碍了进一步靶向干预措施的发展。
Chid@M2pep-EVs/TP 通过调控 STAT3 乙酰化驱动巨噬细胞重编程
02
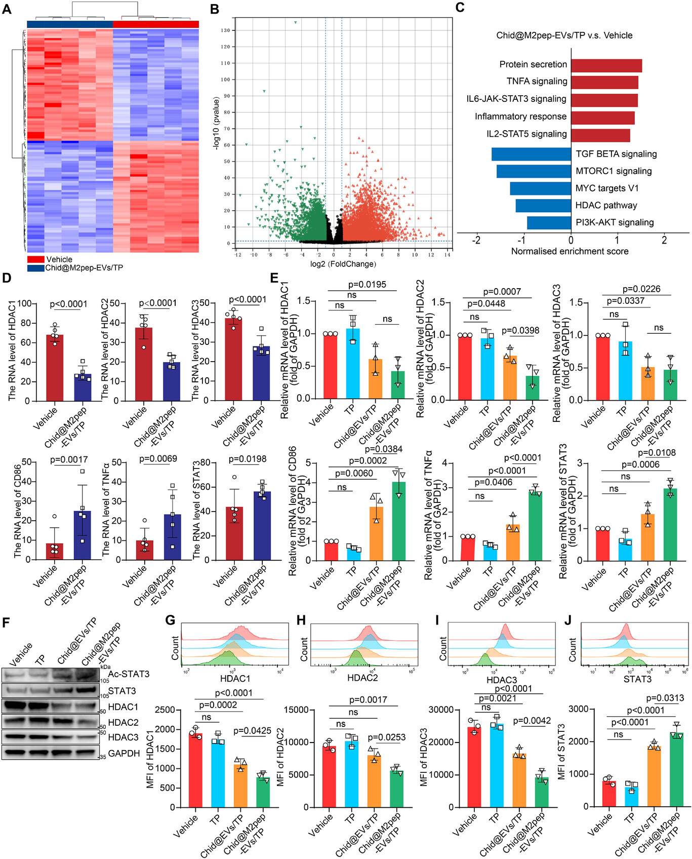
已证实 Chid@M2pep-EVs/TP 的治疗效果归因于其促进巨噬细胞重编程为 M1 巨噬细胞的能力,而 M1 巨噬细胞对淋巴瘤细胞具有细胞毒性作用。然而,Chid 治疗的分子机制仍不清楚。通过单细胞测序分析和体外实验得出结论,STAT3 的乙酰化在巨噬细胞重编程为 M1 和 M2 表型中起调节作用。研究人员报告称,STAT3 的去乙酰化促进 M2 巨噬细胞的生成。为了探究 Chid@M2pep-EVs/TP 促进巨噬细胞重编程的分子机制,研究人员对载体组和 Chid@M2pep-EVs/TP 组的肿瘤组织进行了 RNA 测序(RNA-seq)。质量控制证实了高质量的转录组数据和显著的组间差异。
差异表达分析在 Chid@M2pep-EVs/TP 组中鉴定出 5632 个上调基因和 3928 个下调基因。GSEA 显示下调的通路包括 TGF-β 信号通路、JAK-STAT3 信号通路、HDAC 通路,而上调的通路包括 TNF-α 信号通路。GO 和 KEGG 分析进一步证实了免疫激活和肿瘤抑制相关术语的富集。通过 CIBERSORT 分析显示 Chid@M2pep-EVs/TP 组中 M2 巨噬细胞比例降低,M1 巨噬细胞比例增加。通过 qPCR 验证了 M2 相关基因下调和 M1 相关基因上调。通过 Chid@M2pep-EVs/TP 组中 STAT3 乙酰化水平升高得到了验证。通过流式细胞术分析观察到 Chid@M2pep-EVs/TP 组中巨噬细胞中 HDAC1/2/3 表达降低,STAT3 表达升高,而非巨噬细胞中 HDAC1/2/3 和 STAT3 的表达无显著变化。这些结果表明 Chid@M2pep-EVs/TP 抑制 HDAC1/2/3,增强 STAT3 乙酰化,并驱动 M2 向 M1 重编程。

Chid@M2pep-EVs/TP 通过组蛋白去乙酰化酶(HDACs)-STAT3 乙酰化轴驱动 M2 向 M1 的重编程
结论
03
综上,本研究开发了一种靶向的、pH 响应型递送系统 Chid@M2pep-EVs/TP,该系统通过抑制 HDAC1/2/3 和 STAT3 乙酰化,有效地将 M2 巨噬细胞重编程为 M1 表型,从而抑制 DLBCL 的生长。Chid@M2pep-EVs/TP 为复发/难治性 DLBCL 治疗提供了新的范例,且有可能适用于其他富含 M2 巨噬细胞的恶性肿瘤。
参考资料:
https://advanced.onlinelibrary.wiley.com/doi/10.1002/advs.202502791(转化医学网360zhyx.com)
【关于投稿】
转化医学网(360zhyx.com)是转化医学核心门户,旨在推动基础研究、临床诊疗和产业的发展,核心内容涵盖组学、检验、免疫、肿瘤、心血管、糖尿病等。如您有最新的研究内容发表,欢迎联系我们进行免费报道(公众号菜单栏-在线客服联系),我们的理念:内容创造价值,转化铸就未来!
转化医学网(360zhyx.com)发布的文章旨在介绍前沿医学研究进展,不能作为治疗方案使用;如需获得健康指导,请至正规医院就诊。
责任声明:本稿件如有错误之处,敬请联系转化医学网客服进行修改事宜!
微信号:zhuanhuayixue
腾讯登录
还没有人评论,赶快抢个沙发