推荐活动

显著抗肿瘤!中南大学湘雅医院:非小细胞肺癌免疫治疗的潜在新策略

首页 » 《转》译 3天前 转化医学网 赞(2)
分享: 
导读
U10 联合 PD-1 单克隆抗体的抗非小细胞肺癌活性优于单独治疗,其机制是通过抑制肿瘤免疫逃逸。

近日,中南大学湘雅医院研究团队在期刊《Journal for ImmunoTherapy of Cancer》上发表了研究论文,题为“Influence of USP15 and its derived-peptide on non-small cell lung cancer immune evasion via regulating PD-L1 stability”,本研究中,研究人员发现 USP15 是 PD-L1 的一种新型去泛素化酶。从机制上讲,USP15 通过抑制 PD-L1 的泛素化和降解来结合并稳定非小细胞肺癌细胞中的 PD-L1。从功能上讲,USP15 在体外抑制 T 细胞杀伤非小细胞肺癌细胞的能力,并通过减少肿瘤微环境中 CD8+T 细胞的数量和活化来促进非小细胞肺癌在小鼠中的免疫逃逸。研究人员开发了一种 10 个氨基酸长的 USP15 衍生肽 U10,它通过破坏 USP15 和 PD-L1 的相互作用成功降解 PD-L1,在体外和小鼠体内显著抑制非小细胞肺癌的免疫逃逸,并增强 PD-1 单克隆抗体在小鼠中的抗非小细胞肺癌效果。此外,USP15 和 PD-L1 在非小细胞肺癌中的表达水平显著高于正常肺组织,并且呈正相关。USP15 和 PD-L1 蛋白的组合优于单独的蛋白,用于预测非小细胞肺癌中 PD-1 单克隆抗体免疫治疗的疗效和患者预后。

非小细胞肺癌治疗:免疫检查点抑制剂的挑战与需求

 01 

肺癌仍是全球癌症相关死亡的首要原因,其中非小细胞肺癌(NSCLC)约占 80% 至 85% 的病例。免疫检查点抑制剂(ICIs)的发展,尤其是靶向程序性细胞死亡蛋白 1(PD-1)及其配体 PD-L1 免疫检查点的疗法,改变了 NSCLC 的治疗格局,并在某些患者中提供了持久的临床反应。然而,大多数患者要么对 ICIs 无反应,要么最终产生耐药性,这凸显了阐明 NSCLC 中上调 PD-L1 表达的分子机制以及制定旨在提高抗 PD-1/PD-L1 抗体疗法疗效的策略的迫切需求。

U10联合PD-1单抗在免疫健全小鼠中对非小细胞肺癌的抑制作用优于单独治疗

 02 

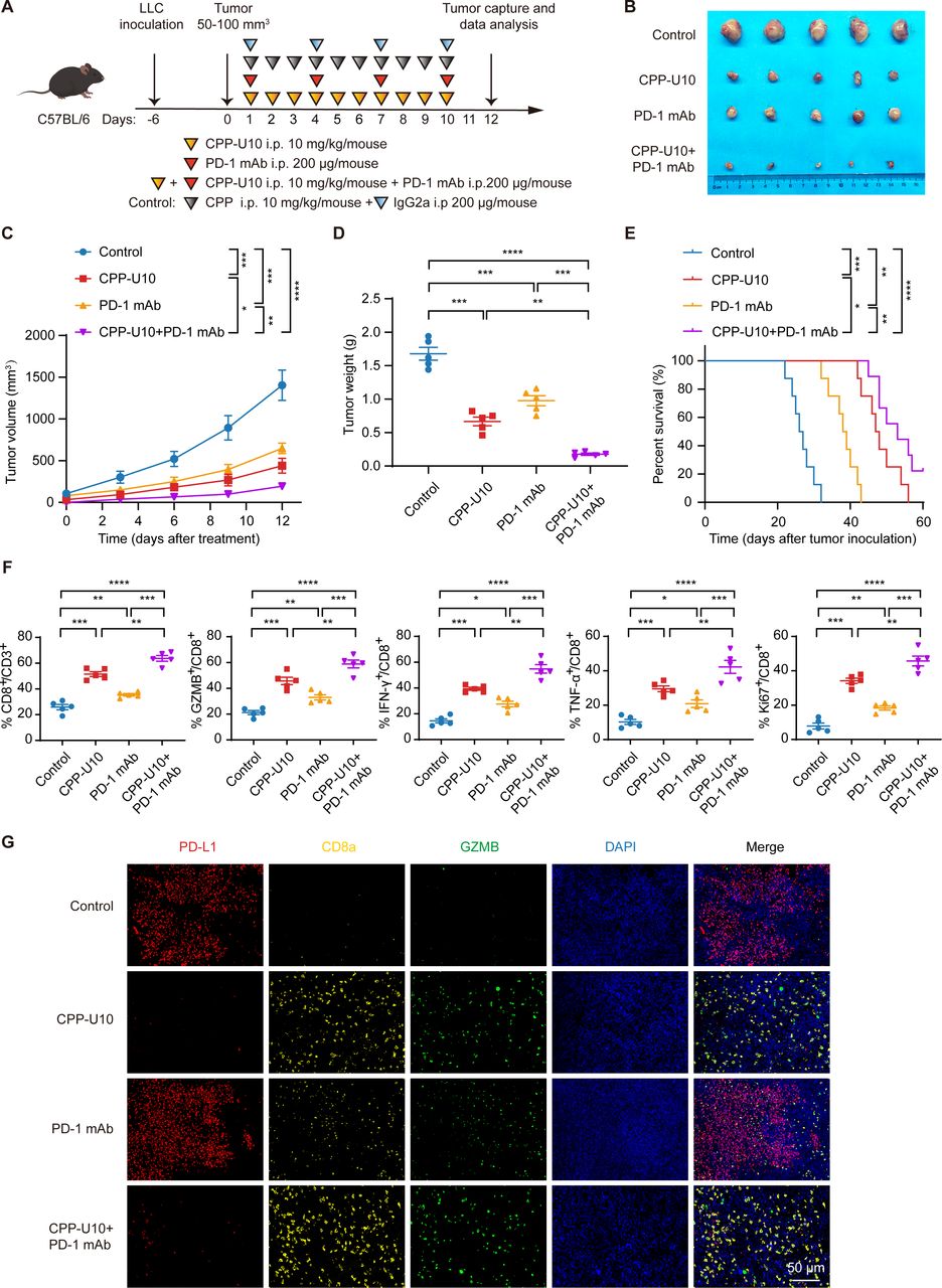
U10 通过降解 PD-L1 来阻断 PD-L1 和 PD-1 免疫检查点,其机制与 PD-1 单克隆抗体不同,后者是通过破坏 PD-L1 和 PD-1 之间的相互作用来发挥作用的。因此,研究人员推测 U10 与 PD-1 单克隆抗体联合使用时的抗癌效果优于单独使用。为了验证这一假设,将 LLC 细胞皮下接种到免疫功能正常的鼠体内。接种 7 天后,荷瘤鼠接受腹腔注射 CPP-U10 和/或 PD-1 单克隆抗体治疗,对照组则接受腹腔注射 CPP 和大鼠 IgG2a。初次治疗 12 天后,研究人员评估了 CPP-U10 和/或 PD-1 单克隆抗体的肿瘤抑制功能,观察到 CPP-U10 和 PD-1 单克隆抗体均能抑制植入肿瘤的生长并延长荷瘤鼠的存活时间,其中 CPP-U10 的疗效优于 PD-1 单克隆抗体。重要的是,联合使用 CPP-U10 和 PD-1 单克隆抗体比单独使用任何一种药物都具有更好的疗效和更长的存活时间。

为评估 U10 联合 PD-1 单克隆抗体对非小细胞肺癌免疫逃逸的影响,研究人员检测了植入肿瘤中浸润 CD8+T 细胞的数量和活性。流式细胞术显示,CPP-U10 或 PD-1 单克隆抗体治疗显著增加了肿瘤浸润 CD8+T 细胞、GZMB+CD8+T 细胞、IFN-γ+CD8+T 细胞、TNF-α+CD8+T 细胞和 Ki67+CD8+T 细胞的比例。与单独治疗相比,CPP-U10 与 PD-1 单克隆抗体联合治疗更显著地增加了这些肿瘤浸润 T 细胞的数量。同样,多重免疫荧光成像显示,CPP-U10 与 PD-1 单克隆抗体联合治疗在增加植入肿瘤中 CD8+T 细胞和 CD8+GZMB+T 细胞的密度方面效果更明显。总之,这些结果表明,U10 联合 PD-1 单克隆抗体的抗非小细胞肺癌活性优于单独治疗,其机制是通过抑制肿瘤免疫逃逸。


U10 联合 PD-1 单克隆抗体在免疫功能正常小鼠中的抗非小细胞肺癌作用

参考资料:

https://jitc.bmj.com/content/14/4/e014233#sec-35(转化医学网360zhyx.com)

【关于投稿】

转化医学网(360zhyx.com)是转化医学核心门户,旨在推动基础研究、临床诊疗和产业的发展,核心内容涵盖组学、检验、免疫、肿瘤、心血管、糖尿病等。如您有最新的研究内容发表,欢迎联系我们进行免费报道(公众号菜单栏-在线客服联系),我们的理念:内容创造价值,转化铸就未来!

转化医学网(360zhyx.com)发布的文章旨在介绍前沿医学研究进展,不能作为治疗方案使用;如需获得健康指导,请至正规医院就诊。

责任声明:本稿件如有错误之处,敬请联系转化医学网客服进行修改事宜!

微信号:zhuanhuayixue

评论:
评 论
共有 0 条评论

    还没有人评论,赶快抢个沙发


Baidu
map