“最毒乳腺癌”治疗新突破:首都医科大学团队提出个性化治疗干预策略
| 导读 | 三阴性乳腺癌(TNBC)预后不良,尤其是在肥胖的情况下。脂肪细胞与三阴性乳腺癌细胞之间的相互作用在三阴性乳腺癌的发展过程中起着关键作用。 |
近日,首都医科大学研究团队在期刊《Cell Death Discovery》上发表了研究论文,题为“Adipocyte-derived IL6 and triple-negative breast cancer cell-derived CXCL1 co-activate STAT3/NF-κB pathway to mediate the crosstalk between adipocytes and triple-negative breast cancer cells”,本研究旨在探究脂肪细胞与三阴性乳腺癌(TNBC)细胞之间相互作用及进展的机制。研究人员构建了包含成熟脂肪细胞与 TNBC 细胞的共培养模型。通过伤口愈合和迁移实验评估细胞侵袭能力。采用 RT-PCR、蛋白质印迹法和免疫染色检测基因和蛋白质表达水平。利用酶联免疫吸附测定法(ELISA)测量脂肪细胞因子和趋化因子水平。此外,研究人员还建立了高脂饮食诱导的肥胖小鼠模型以及体内 TNBC 细胞荷瘤模型。研究结果表明,三阴性乳腺癌细胞与脂肪细胞之间存在相互作用,分别通过产生和分泌 CXCL1 和 IL6 激活 STAT/NF-κB p65 通路,从而促进三阴性乳腺癌的发展。这些结果为临床实践中针对三阴性乳腺癌患者的个性化治疗提供了潜在策略。

https://www.nature.com/articles/s41420-025-02713-4#Sec1
背景知识
01
乳腺癌(BC)在全球新发病例和女性肿瘤相关死亡人数中均居首位。三阴性乳腺癌(TNBC)是一种特殊的临床亚型,其特征为缺乏雌激素受体(ER)、孕激素受体(PR)和人表皮生长因子受体 2(HER2)蛋白受体,约占乳腺癌的 15%。TNBC 患者面临诸如侵袭性表型、预后不良、转移潜能高、缺乏特异性以及无治疗靶点等挑战,也被称为“最毒乳腺癌”。目前,TNBC 的主要治疗方法是化疗,但效果并不理想。
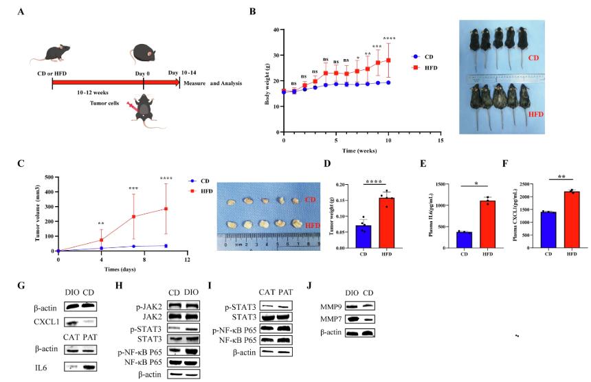
高脂饮食诱导的肥胖促进 C57 BL/6J 小鼠肿瘤生长
02
研究人员给小鼠喂食高脂饮食(HFD)10 - 12 周以诱导肥胖,随后在小鼠的乳腺中植入三阴性乳腺癌(TNBC)细胞。肥胖小鼠的肿瘤负荷更高,且肿瘤生长速度比对照组小鼠更快。高脂饮食小鼠血清中的 IL6 和 CXCL1 水平显著高于低脂饮食(LFD)组。此外,高脂饮食小鼠肿瘤组织中的 CXCL1 表达高于低脂饮食小鼠。研究人员还研究了高脂饮食小鼠肿瘤周围浸润脂肪组织与对侧脂肪组织中 IL6 的差异表达。蛋白质印迹法显示,高脂饮食小鼠肿瘤周围浸润脂肪组织中的 IL6 表达高于肿瘤对侧脂肪组织。为了探究高脂饮食小鼠肿瘤的潜在机制,研究人员发现高脂饮食小鼠能够激活 TNBC 肿瘤组织中 JAK2、STAT3 和 NF-κB p65 蛋白的磷酸化。另外,研究人员还分析了高脂饮食小鼠肿瘤周围脂肪组织浸润的机制。在肥胖小鼠中,与肿瘤对侧的脂肪组织相比,肿瘤同侧的脂肪组织激活了 STAT3/NF-κB p65 信号通路,并增加了 IL6 的分泌。蛋白质印迹法也表明,在高脂饮食组的肥胖小鼠三阴性乳腺癌肿瘤组织中,MMP7/MMP9 的表达增加。

饮食诱导的肥胖模型小鼠肿瘤负荷增加
结论
03
总之,本研究发现三阴性乳腺癌细胞与脂肪细胞之间存在相互作用,脂肪细胞通过产生并分泌 CXCL1 和 IL6 分别激活 STAT3 和 NF-κB p65 信号通路,这一信号级联反应最终促进了三阴性乳腺癌的发展。阻断三阴性乳腺癌细胞与脂肪细胞之间的信号交流可能为三阴性乳腺癌提供一种潜在的治疗策略。(转化医学网360zhyx.com)
参考资料:
https://www.nature.com/articles/s41420-025-02713-4#Sec1
【关于投稿】
转化医学网(360zhyx.com)是转化医学核心门户,旨在推动基础研究、临床诊疗和产业的发展,核心内容涵盖组学、检验、免疫、肿瘤、心血管、糖尿病等。如您有最新的研究内容发表,欢迎联系我们进行免费报道(公众号菜单栏-在线客服联系),我们的理念:内容创造价值,转化铸就未来!
转化医学网(360zhyx.com)发布的文章旨在介绍前沿医学研究进展,不能作为治疗方案使用;如需获得健康指导,请至正规医院就诊。
责任声明:本稿件如有错误之处,敬请联系转化医学网客服进行修改事宜!
微信号:zhuanhuayixue
腾讯登录
还没有人评论,赶快抢个沙发