胡志斌教授领衔!揭示母体胆固醇水平调控胎儿心脏发育机制,饮食干预或成预防先天性心脏病新策略
| 导读 | 这一发现提示,对有血脂异常或先天性心脏病家族史的夫妇,进行孕前遗传咨询和早期母体胆固醇筛查可能有助于评估风险,并通过个性化饮食干预预防部分先天性心脏病的发生。 |
11月12日,南京医科大学胡志斌教授领衔的一项最新研究在国际权威期刊《信号转导与靶向治疗》(Signal Transduction and Targeted Therapy,IF=52.7)上发表:通过结合人群队列和动物模型实验研究,系统揭示了母体胆固醇水平与后代先天性心脏病风险之间的潜在联系。研究发现,母体胆固醇水平异常可能导致后代心脏发育过程中Hedgehog信号通路受损、心肌细胞增殖减少以及纤毛发生缺陷,从而显著增加先天性心脏病的发生风险。
胆固醇代谢与心脏发育的关联

母体胆固醇水平与后代先天性心脏病发病率的关联
胆固醇在人体内扮演着不可或缺的角色,它不仅是细胞膜的重要组成成分,还是合成固醇类激素、维生素D及胆汁酸的前体物质。在胎儿发育过程中,胆固醇对细胞信号传导和分化起着关键作用。尤其是在心脏发育的早期阶段,胆固醇参与调控多个关键信号通路,包括Hedgehog信号通路,这一通路对心脏正常形态发育至关重要。
近年来科学家发现,胆固醇代谢紊乱不仅与成人心血管疾病相关,还可能影响胎儿的正常发育。
母体胆固醇干预动物模型的发现

母体低胆固醇小鼠模型后代先天性心脏病风险增加的验证
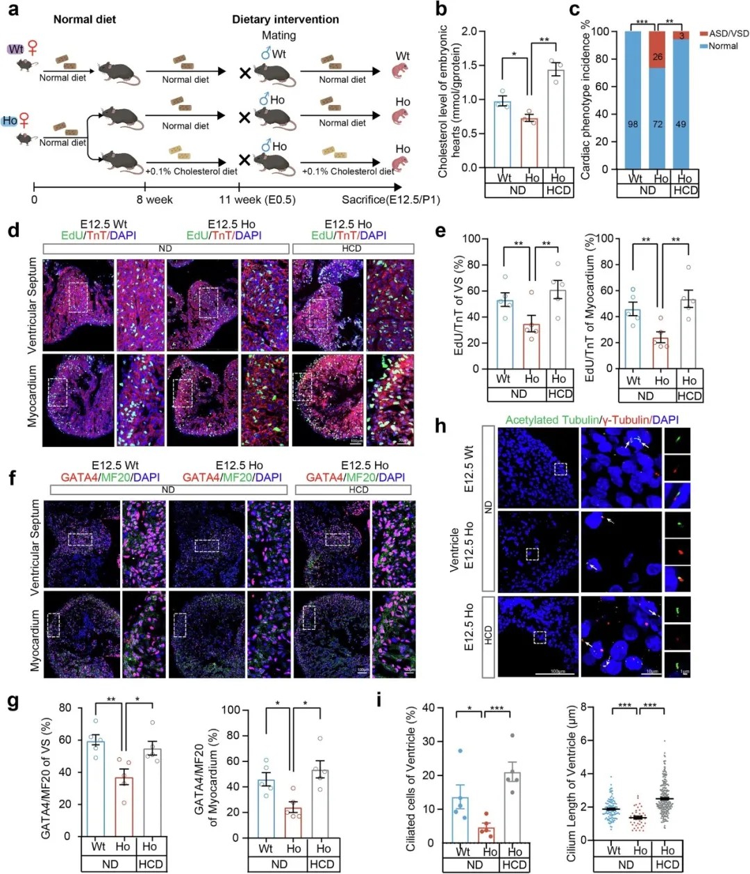
为探究母体胆固醇水平与后代心脏发育之间的因果关系,研究人员建立了母体低胆固醇小鼠模型。他们给8周龄ICR雌鼠喂食含有依折麦布或阿托伐他汀的饲料,这两种药物分别通过抑制肠道胆固醇吸收和内源性合成来降低胆固醇水平。
实验结果显示,处理后母鼠血清总胆固醇水平显著降低,主要体现为LDL胆固醇的下降。更重要的是,后代先天性心脏病发生率显著上升:对照组为2.3%,而依折麦布组和阿托伐他汀组分别升至14.2%和17.4%。最常见的先天性心脏病亚型为室间隔缺损。这一发现直接证明了母体胆固醇水平不足会干扰胎儿心脏正常发育,增加先天性心脏病风险。
关键基因突变与胆固醇合成障碍

Cyp51 I383V基因突变损害胆固醇合成,导致心脏发育异常
为模拟临床先天性心脏病的发生情况,研究人员将目光投向胆固醇合成通路的关键基因。CYP51是胆固醇合成后通路中的关键酶,在成年小鼠肝脏和发育中心脏均有表达。对先天性心脏病患者的基因分析发现,CYP51A1基因上的一个错义突变I383V与先天性心脏病风险显著相关。在两个独立的研究队列中,这一突变在病例组中的频率明显高于对照组。
为进一步研究这一突变的功能影响,研究人员成功构建了Cyp51 I383V点突变小鼠模型。研究发现,突变小鼠胚胎心脏中的胆固醇水平显著降低,几乎是野生型小鼠的一半。
组织学分析显示,75只纯合突变新生小鼠中有24只存在心脏缺陷,表型外显率为32%。主要异常包括房间隔缺损、室间隔缺损和房室间隔缺损,并伴有心肌变薄现象。

Cyp51 I383V变异引起的胆固醇缺乏导致Hedgehog信号通路活性受损和纤毛发生异常
胆固醇缺乏影响心脏发育的分子机制

对携带Cyp51 I383V突变的母鼠进行高胆固醇饮食预处理可降低后代先天性心脏病风险
为阐明胆固醇合成障碍导致心脏发育异常的分子机制,研究人员对野生型和Cyp51 I383V纯合突变型E10.5胚胎心脏进行了单细胞RNA测序分析。结果显示,突变心肌细胞中Hedgehog信号通路的关键转录因子GLI1活性显著降低。值得注意的是,研究人员发现纤毛发生也受到胆固醇缺乏的影响。Cyp51 I383V突变小鼠来源的胚胎成纤维细胞显示纤毛细胞百分比和纤毛长度均显著减少。而补充胆固醇后,这些缺陷得到明显改善。这表明胆固醇缺乏可能通过影响纤毛形成进而干扰Hedgehog信号通路活性,最终导致心脏发育异常。
更有临床价值的是,研究发现母体饮食干预能够显著降低Cyp51 I383V突变后代的心脏缺陷风险。当给怀孕的Cyp51 I383V突变母鼠喂食高胆固醇饮食后,胚胎心脏胆固醇水平回升,后代先天性心脏病发生率从26.5%显著降至5.8%。同时,高胆固醇饮食还恢复了心肌细胞增殖、GATA4表达以及纤毛发生。这一发现表明,母体胆固醇供给可以部分补偿胚胎自身胆固醇合成的不足,保证胎儿心脏正常发育。
研究启示与未来展望
这项研究首次通过人群数据和动物模型证实,母体胆固醇水平是胎儿心脏发育的重要影响因素。研究发现,不仅母体高胆固醇有健康风险,胆固醇水平不足同样会增加后代先天性心脏病风险。
基因筛查发现,约1.21%的先天性心脏病患儿携带胆固醇合成通路基因的功能缺失突变。这些致病等位基因中,41.7%为母系遗传,55.5%为父系遗传,仅2.8%为新生突变。这一发现提示,对有血脂异常或先天性心脏病家族史的夫妇,进行孕前遗传咨询和早期母体胆固醇筛查可能有助于评估风险,并通过个性化饮食干预预防部分先天性心脏病的发生。(转化医学网360zhyx.com)
原文链接:
https://www.nature.com/articles/s41392-025-02463-w
【关于投稿】
转化医学网(360zhyx.com)是转化医学核心门户,旨在推动基础研究、临床诊疗和产业的发展,核心内容涵盖组学、检验、免疫、肿瘤、心血管、糖尿病等。如您有最新的研究内容发表,欢迎联系我们进行免费报道(公众号菜单栏-在线客服联系),我们的理念:内容创造价值,转化铸就未来!
转化医学网(360zhyx.com)发布的文章旨在介绍前沿医学研究进展,不能作为治疗方案使用;如需获得健康指导,请至正规医院就诊。
责任声明:本稿件如有错误之处,敬请联系转化医学网客服进行修改事宜!
微信号:zhuanhuayixue
腾讯登录
还没有人评论,赶快抢个沙发