突破性进展!上海交大/中国科学院合作发文:一种潜在的肺癌联合治疗策略
| 导读 | 致癌的 KRAS 突变在非小细胞肺癌中经常被检测到。如何靶向所有KRAS 突变体仍是一个重大挑战。 |
近日,上海交通大学与中国科学院研究团队合作在期刊《Signal Transduction and Targeted Therapy》上发表了研究论文,题为“Coinhibition of the MEK/RTK pathway has high therapeutic efficacy in KRAS-mutant non-small cell lung cancer”,本研究中,研究人员发现使用泛 RTK 抑制剂安罗替尼治疗则能有效抑制 KRAS 突变型非小细胞肺癌(NSCLC)的进展。此外,研究人员在一项临床研究(NCT04967079)中对这一策略进行了评估,该研究涉及 33 名晚期非 G12C KRAS 突变型 NSCLC 患者。结果显示推荐的 II 期剂量(RP2D)为曲美替尼(2 毫克)加安罗替尼(8 毫克),客观缓解率(ORR)为 69.2%,中位无进展生存期(PFS)为 6.9 个月,疾病控制率(DCR)为 92%,≥3 级不良事件(AEs)发生率为 23%。Ib 期包含 20 名患者,结果显示采用 RP2D 的联合治疗具有高效性,客观缓解率(ORR)为 65%,中位无进展生存期(PFS)为 11.5 个月,中位总生存期(OS)为 15.5 个月,疾病控制率(DCR)为 100%,中位总缓解持续时间(DoR)为 9.3 个月,且≥ 3 级不良事件的发生率为 35%。总体而言,本研究为 KRAS 突变型非小细胞肺癌提供了通过同时靶向 MEK 和 RTKs 的潜在联合治疗策略。

https://www.nature.com/articles/s41392-025-02382-w
背景知识
01
非小细胞肺癌(NSCLC)是常见的恶性肿瘤之一。致癌的KRAS突变是引发和促进 NSCLC 发展的常见驱动基因,其发生率在 6% 至 33% 之间。这种致癌突变通过促进 RAS 从其非活性的GDP结合状态向活性的GTP结合形式的转化,从而促进下游信号通路的激活,包括丝裂原活化蛋白激酶/细胞外信号调节激酶(MEK/ERK)和PI3K/AKT级联反应。由于RAS 蛋白结合域的特异性,致癌的 KRAS 基因在近几十年来一直被认为难以成药。然而,2021 年出现了重大突破,首款靶向KRASG12C 的抑制剂索托拉西布问世,并已显示出临床疗效。随后,又相继开发出了阿达格拉西布等几种 KRASG12C 抑制剂。这些靶向 KRASG12C 突变的药物为 KRAS 突变型非小细胞肺癌患者提供了突破性的治疗选择。
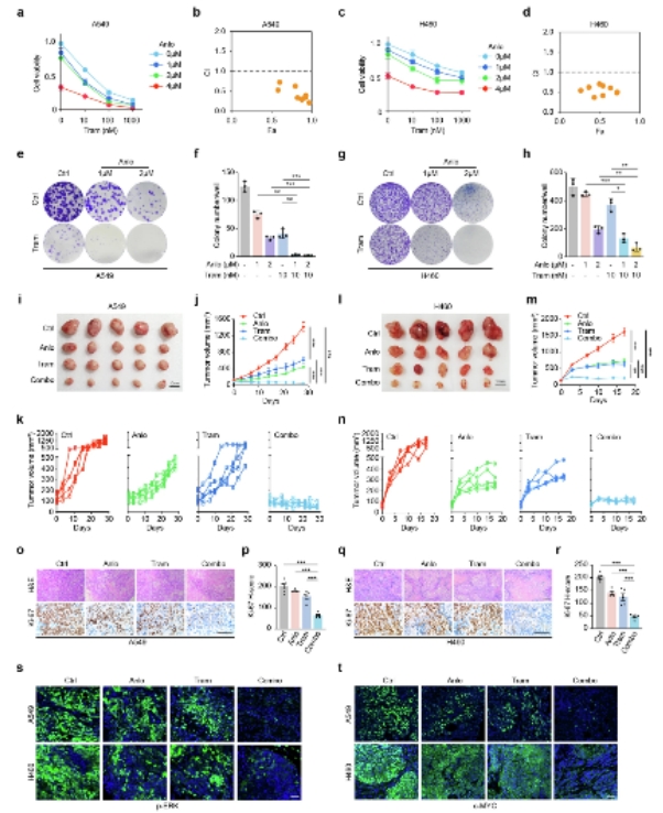
MEK 抑制剂曲美替尼与 RTK 抑制剂安罗替尼联合治疗显著抑制了 KRAS 突变型非小细胞肺癌的生长
02
研究人员假设通过泛 RTK 抑制剂安罗替尼靶向多种 RTK 可能克服曲美替尼的适应性耐药。
为了探究安罗替尼单药治疗在 KRAS 突变型非小细胞肺癌中的潜在抗肿瘤疗效,研究人员首先对 ALTER-0303 研究中纳入的携带不同 KRAS 突变的患者进行了回顾性分析。此外,研究人员还分析了部分缓解(PR)的患者。随后,研究人员在体外测试了安罗替尼对各种 KRAS 突变型非小细胞肺癌细胞系的抑制效果。
因此,研究人员接下来尝试利用安罗替尼的泛受体酪氨酸激酶抑制作用来阻断曲美替尼的适应性耐药,并为 KRAS 突变型非小细胞肺癌开发一种新的联合治疗策略。结果表明,受体酪氨酸激酶抑制剂安罗替尼有效地阻断了 MEK 抑制剂曲美替尼诱导的多个受体酪氨酸激酶的激活,从而实现了受体酪氨酸激酶通路、MEK-ERK 通路和 AKT 通路的长期抑制。这些发现表明,在 KRAS 突变型非小细胞肺癌细胞中可能存在协同抑制作用。研究人员还发现,曲美替尼与安罗替尼的联合用药在体外对不同的 KRAS 突变型非小细胞肺癌细胞系具有显著的协同抗增殖作用。此外,这种联合策略还显著抑制了 A549 和 H460 细胞的集落形成。

将 MEK 和泛 RTK 与曲美替尼和安罗替尼联合使用显著抑制了 KRAS 突变型非小细胞肺癌的进展。
结论
03
综上所述,这些结果表明,通过曲美替尼联合安罗替尼共同抑制 MEK 通路和 RTK 通路,可在体外和体内诱导 KRAS 突变型非小细胞肺癌细胞的长期增殖抑制。(转化医学网360zhyx.com)
参考资料:
https://www.nature.com/articles/s41392-025-02382-w
【关于投稿】
转化医学网(360zhyx.com)是转化医学核心门户,旨在推动基础研究、临床诊疗和产业的发展,核心内容涵盖组学、检验、免疫、肿瘤、心血管、糖尿病等。如您有最新的研究内容发表,欢迎联系我们进行免费报道(公众号菜单栏-在线客服联系),我们的理念:内容创造价值,转化铸就未来!
转化医学网(360zhyx.com)发布的文章旨在介绍前沿医学研究进展,不能作为治疗方案使用;如需获得健康指导,请至正规医院就诊。
责任声明:本稿件如有错误之处,敬请联系转化医学网客服进行修改事宜!
微信号:zhuanhuayixue
腾讯登录
还没有人评论,赶快抢个沙发