STTT | 湖南省肿瘤医院袁霞&中南大学周艳宏团队首次系统揭示INHBA通过双重路径推动结直肠癌恶性进展的分子机制
| 导读 | 未来有望为晚期CRC患者提供更精准的治疗选择。 |
12月26日,湖南省肿瘤医院袁霞&中南大学周艳宏团队在国际知名期刊《信号转导与靶向治疗》(Signal Transduction and Targeted Therapy,IF=52.7)发表一项重磅研究:首次系统揭示了INHBA(抑制素βA)通过双重路径——重编程肿瘤相关巨噬细胞(TAMs)向M2表型极化和抑制线粒体依赖性铁死亡——推动结直肠癌恶性进展的分子机制,为靶向INHBA的联合治疗策略提供了新理论依据。

图形摘要
研究发现:INHBA高表达与CRC不良预后显著相关

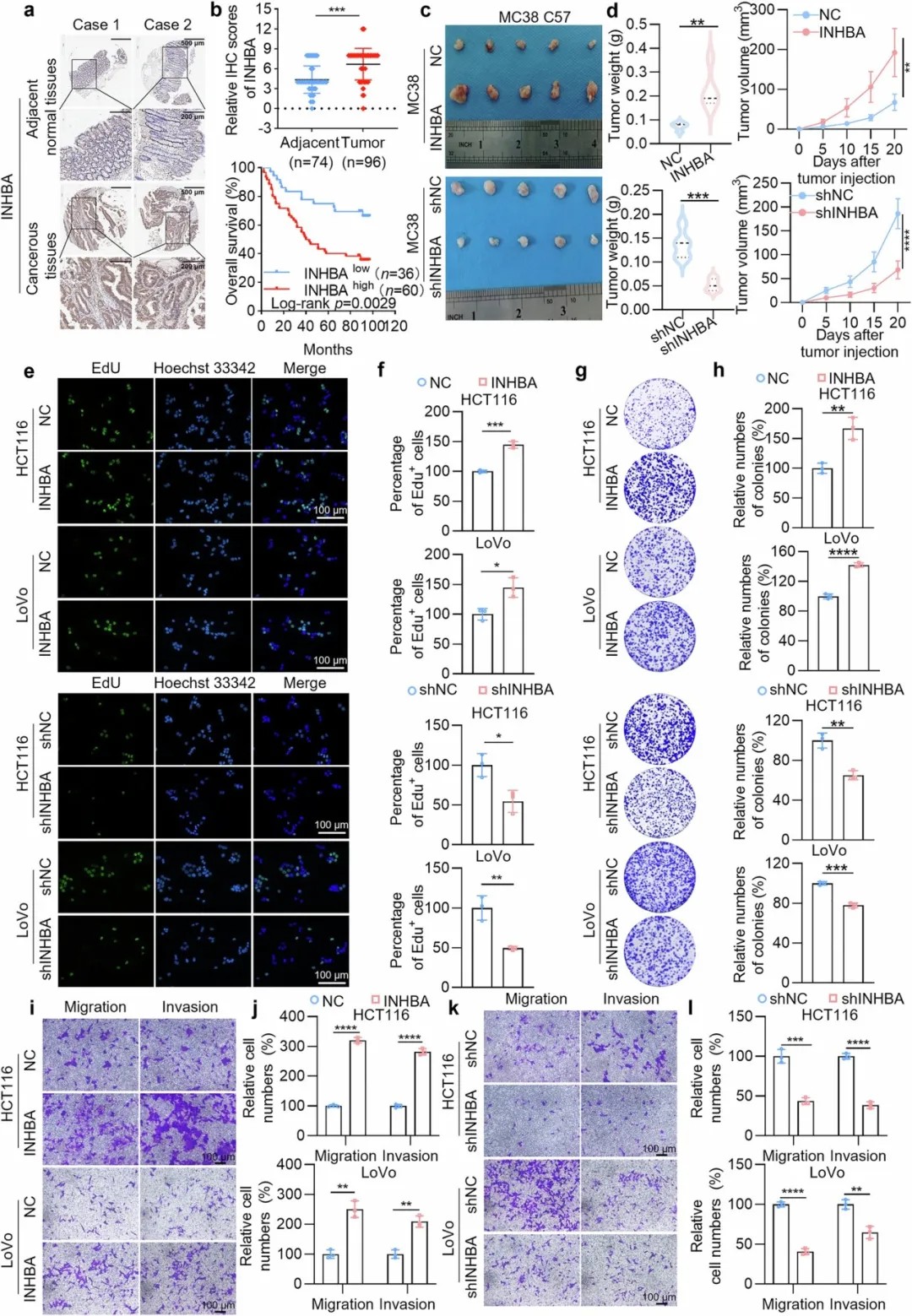
INHBA在结直肠癌(CRC)中表达上调与疾病晚期和不良预后相关
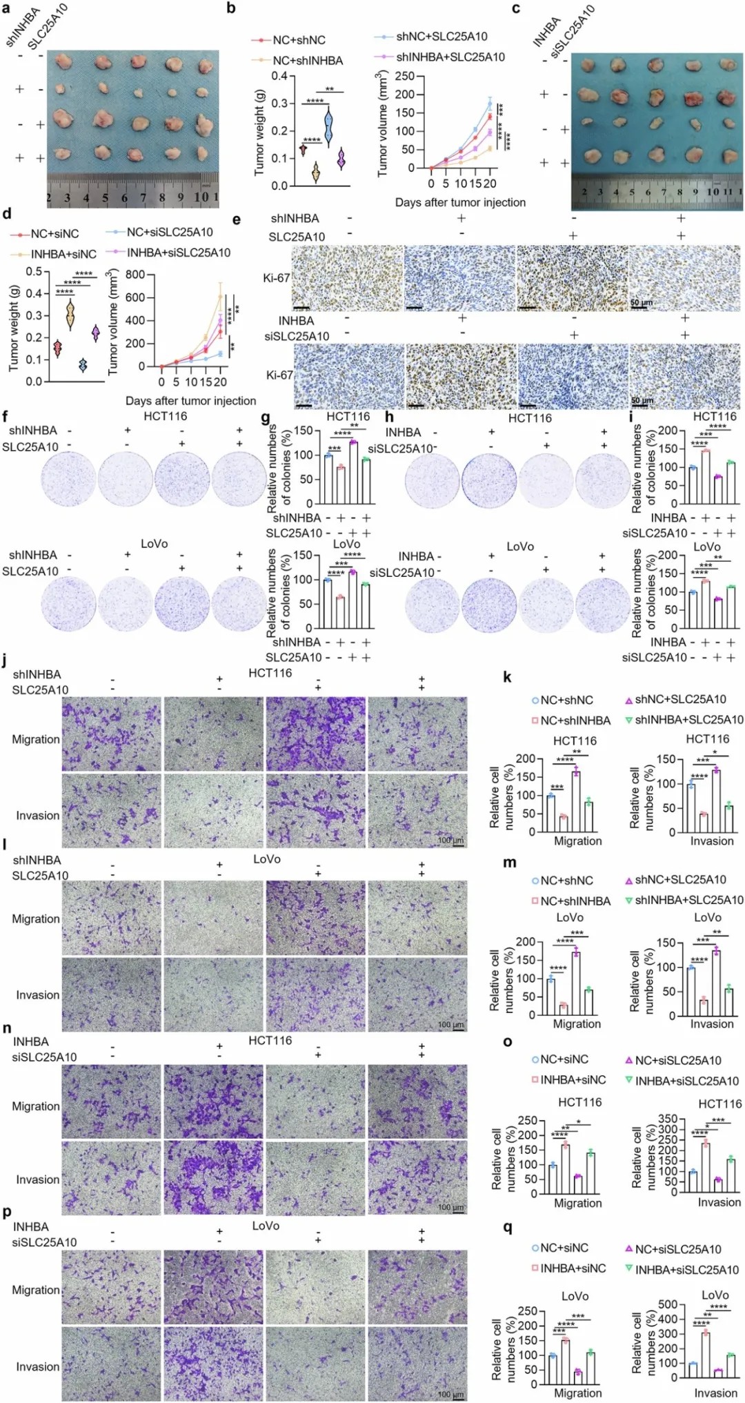
研究团队通过分析TCGA、GEO等公共数据库及结肠癌组织芯片发现,INHBA在结直肠癌组织中显著上调,且其高表达与患者总生存期(OS)和无病生存期(DFS)缩短密切相关。多因素Cox回归分析进一步确认,INHBA是影响CRC预后的独立风险因子。在动物模型中,INHBA过表达可促进移植瘤生长,而敲低INHBA则显著抑制肿瘤增殖与侵袭,证实了其直接的致癌作用。
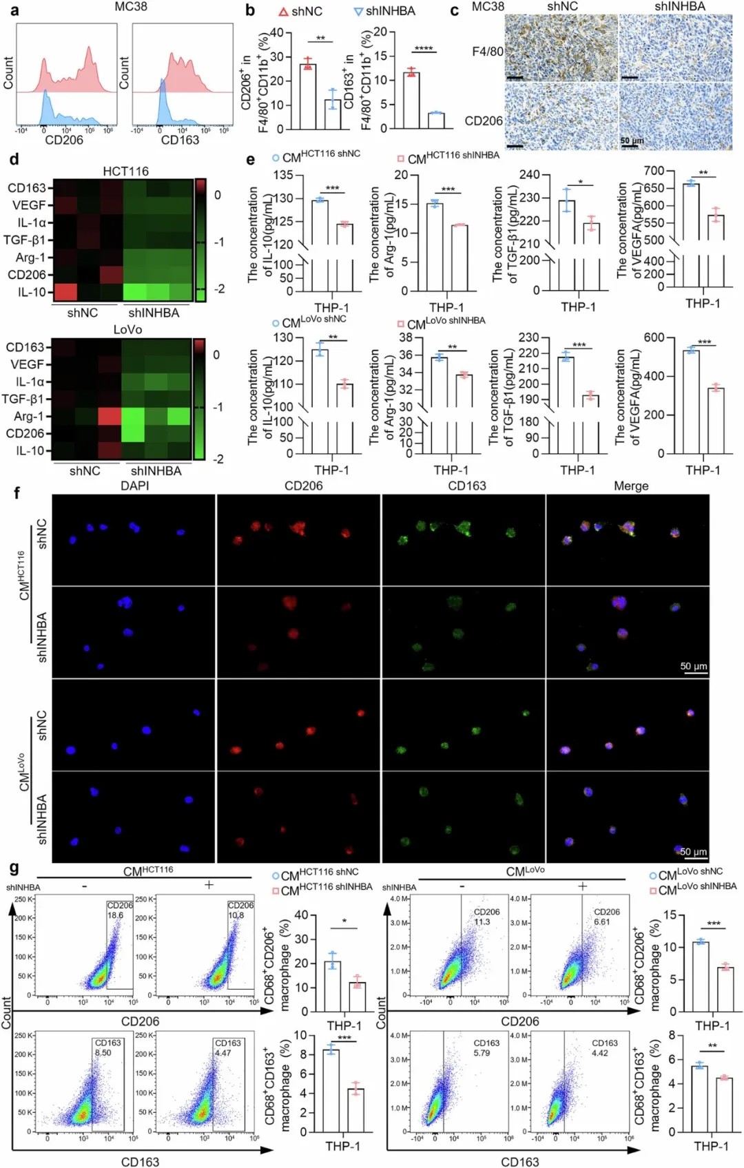
免疫调控:INHBA通过琥珀酸/SUCNR1轴驱动肿瘤相关巨噬细胞M2极化

INHBA基因沉默可抑制肿瘤微环境(TME)内肿瘤相关巨噬细胞(TAM)向M2表型极化
肿瘤微环境中的免疫抑制是CRC进展的关键因素。研究首次发现,INHBA通过上调线粒体蛋白SLC25A10,促进琥珀酸从线粒体基质向胞外转运,激活巨噬细胞表面的琥珀酸受体SUCNR1,进而诱导TAMs向M2表型分化。
-
机制验证:在体外共培养实验中,INHBA敲低细胞的条件培养基可抑制巨噬细胞M2标记物及免疫抑制因子的表达,而外源补充琥珀酸可逆转这一效应。
-
临床关联:对93例CRC患者的组织分析显示,INHBA高表达肿瘤中CD68⁺巨噬细胞浸润显著增加,且集中分布于肿瘤边缘,提示INHBA塑造了免疫抑制性微环境。

INHBA通过激活琥珀酸/SUCNR1通路,驱动TAMs向M2表型转化(基于RNA-seq数据的KEGG富集分析结果)

INHBA通过上调SLC25A10激活琥珀酸/SUCNR1轴,从而促进TAMs的M2极化
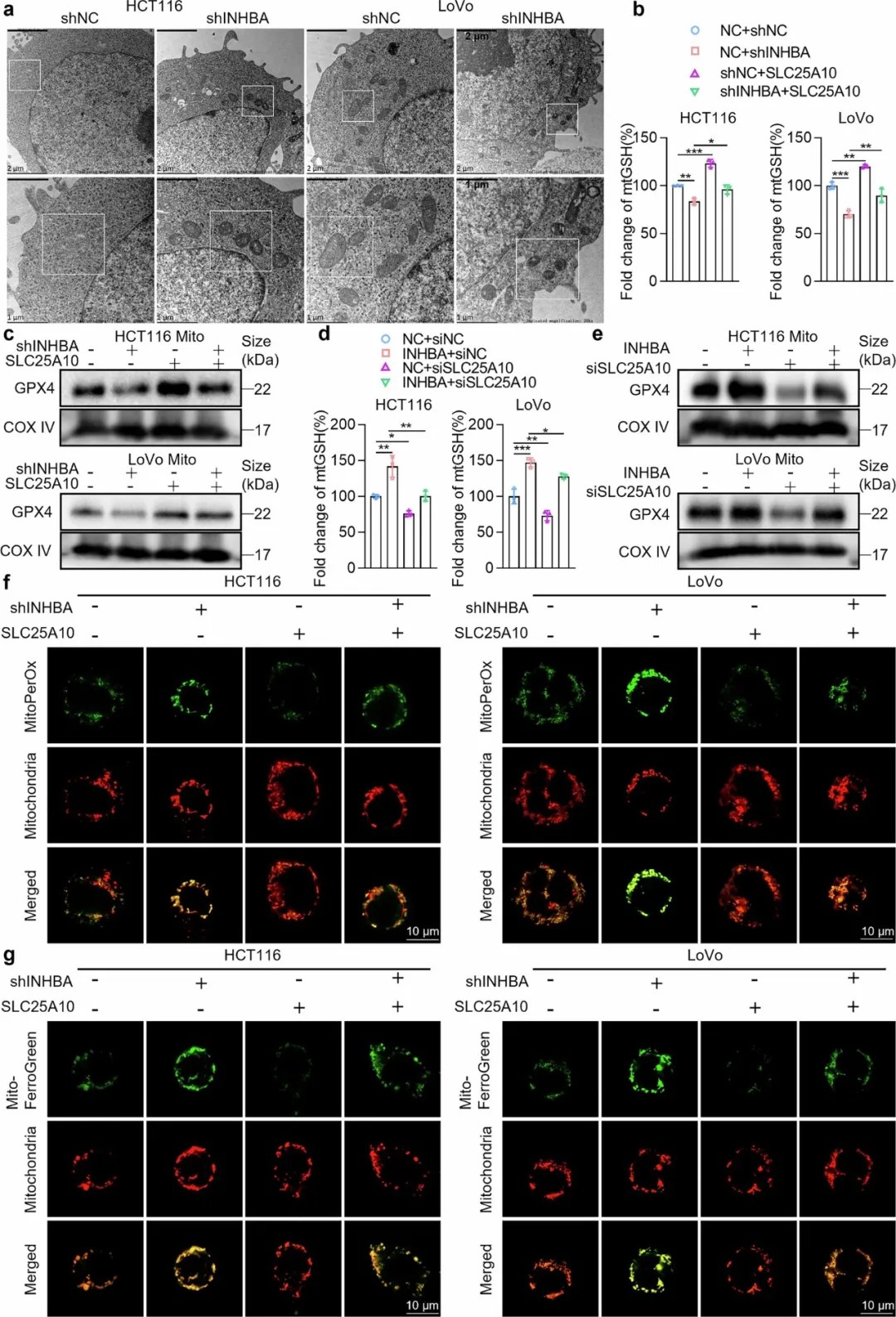
代谢干预:INHBA通过mtGSH/GPX4轴抑制线粒体铁死亡

INHBA通过上调SLC25A10激活mtGSH/GPX4轴,抑制线粒体铁死亡
铁死亡是一种铁依赖性脂质过氧化驱动的细胞死亡,而线粒体是其关键发生场所。研究阐明INHBA通过稳定SLC25A10蛋白,激活mtGSH/GPX4通路,抑制线粒体铁死亡:
-
SLC25A10的双重功能:作为线粒体内膜转运体,SLC25A10既能外排琥珀酸激活免疫调控,又能介导胞质GSH进入线粒体,维持氧化还原平衡。
-
铁死亡抑制证据:INHBA敲低细胞中线粒体脂质过氧化产物MDA升高,GPX4活性降低,且电镜下呈现线粒体皱缩、嵴减少等铁死亡典型形态;而SLC25A10回补可部分逆转这些现象。
分子机制:INHBA作为支架蛋白阻碍SLC25A10泛素化降解
INHBA作为支架蛋白,阻止TRIM21介导的SLC25A10的泛素化和降解
研究进一步挖掘了INHBA调控SLC25A10的上游机制。Co-IP联合质谱分析发现,INHBA与E3泛素连接酶TRIM21、SLC25A10均存在相互作用:
-
支架蛋白功能:INHBA通过竞争性结合TRIM21,阻断其对SLC25A10的K48链接泛素化修饰,从而抑制SLC25A10的蛋白酶体降解。
-
靶向价值:TRIM21在CRC中低表达且与良好预后相关,而INHBA的高表达通过“劫持”这一保护性机制,间接稳定致癌蛋白。

INHBA通过激活线粒体蛋白SLC25A10驱动结直肠癌的侵袭性
未来展望:靶向INHBA或成免疫-铁死亡联合治疗新策略
基于上述机制,研究提出靶向INHBA可能突破当前CRC治疗瓶颈:
-
联合免疫治疗:INHBA驱动的M2-TAMs浸润与PD-1耐药相关,中和INHBA或可逆转T细胞耗竭,增强免疫检查点抑制剂疗效。
-
铁死亡诱导剂联用:针对INHBA高表达肿瘤,联合使用铁死亡诱导剂(如GPX4抑制剂)可能协同杀伤癌细胞。
该研究不仅阐明了INHBA在结直肠癌中通过“免疫微环境重编程” 与“线粒体铁死亡抑制” 双重机制驱动肿瘤进展,还提示靶向INHBA-SLC25A10-琥珀酸轴或联合免疫检查点抑制剂与铁死亡诱导剂,未来有望为晚期CRC患者提供更精准的治疗选择。
原文链接:
https://www.nature.com/articles/s41392-025-02518-y(转化医学网360zhyx.com)
【关于投稿】
转化医学网(360zhyx.com)是转化医学核心门户,旨在推动基础研究、临床诊疗和产业的发展,核心内容涵盖组学、检验、免疫、肿瘤、心血管、糖尿病等。如您有最新的研究内容发表,欢迎联系我们进行免费报道(公众号菜单栏-在线客服联系),我们的理念:内容创造价值,转化铸就未来!
转化医学网(360zhyx.com)发布的文章旨在介绍前沿医学研究进展,不能作为治疗方案使用;如需获得健康指导,请至正规医院就诊。
责任声明:本稿件如有错误之处,敬请联系转化医学网客服进行修改事宜!
微信号:zhuanhuayixue
腾讯登录
还没有人评论,赶快抢个沙发