促进糖酵解!潍坊市人民医院发文:肺癌管理中新型治疗干预措施
| 导读 | 作为肿瘤微环境的关键组成部分,癌相关成纤维细胞(CAFs)积极促进非小细胞肺癌(NSCLC)的恶性进展;然而,其潜在机制仍知之甚少。 |
近日,潍坊市人民医院研究团队在期刊《Clinical And Translational Medicine》上发表了研究论文,题为“Exosomal miR-3126-5p derived from cancer-associated fibroblasts facilitates glycolysis to accelerate NSCLC progression by targeting KLF13 to activate the SH2B1/IRS1 axis”,本研究中,癌相关成纤维细胞(CAFs)来源的外泌体 miR-3126-5p 在非小细胞肺癌(NSCLC)组织中高表达,其血浆水平升高与 NSCLC 患者的不良预后显著相关。CAFs 来源的外泌体 miR-3126-5p 促进糖酵解,从而加速 NSCLC 细胞的恶性进展。KLF13 在 NSCLC 中表达降低,而其过表达通过抑制糖酵解来抑制 NSCLC 的生长。外泌体 miR-3126-5p 通过靶向 KLF13 的 3′-UTR 来抑制其在 NSCLC 细胞中的表达。KLF13 转录抑制 SH2B1 的表达,从而消除 SH2B1 与 IRS1 蛋白之间的相互作用,从而抑制 PI3K/AKT 通路介导的糖酵解。KLF13 敲低抵消了外泌体 miR-3126-5p 抑制的抗癌作用。研究结果表明,CAF 分泌的外泌体 miR-3126-5p 是一种在非小细胞肺癌治疗中具有潜力的新型干预手段。

https://onlinelibrary.wiley.com/doi/10.1002/ctm2.70554
NSCLC糖酵解:驱动、抑制与未知机制
01
肺癌是全球癌症相关死亡的主要原因,已成为巨大的公共卫生挑战。非小细胞肺癌(NSCLC)是该疾病中最大的亚组,死亡率最高。尽管临床治疗有所进展,但由于术后复发,NSCLC 的预后仍不乐观。与正常细胞不同,快速增殖的癌细胞在有氧糖酵解过程中表现出葡萄糖摄取和乳酸生成的显著增加。近期研究表明糖酵解是 NSCLC 发展的关键驱动因素。最近的一项研究发现,HVEM 与 MPRIP 蛋白相互作用抑制糖酵解,从而延缓 NSCLC 的进展。另一项研究报道,长链非编码 RNA AC016727.1/BACH1/HIF-1α 环路的失活通过抑制糖酵解抑制 NSCLC 的生长和转移。然而,NSCLC 细胞中糖酵解调节的分子机制仍不清楚。
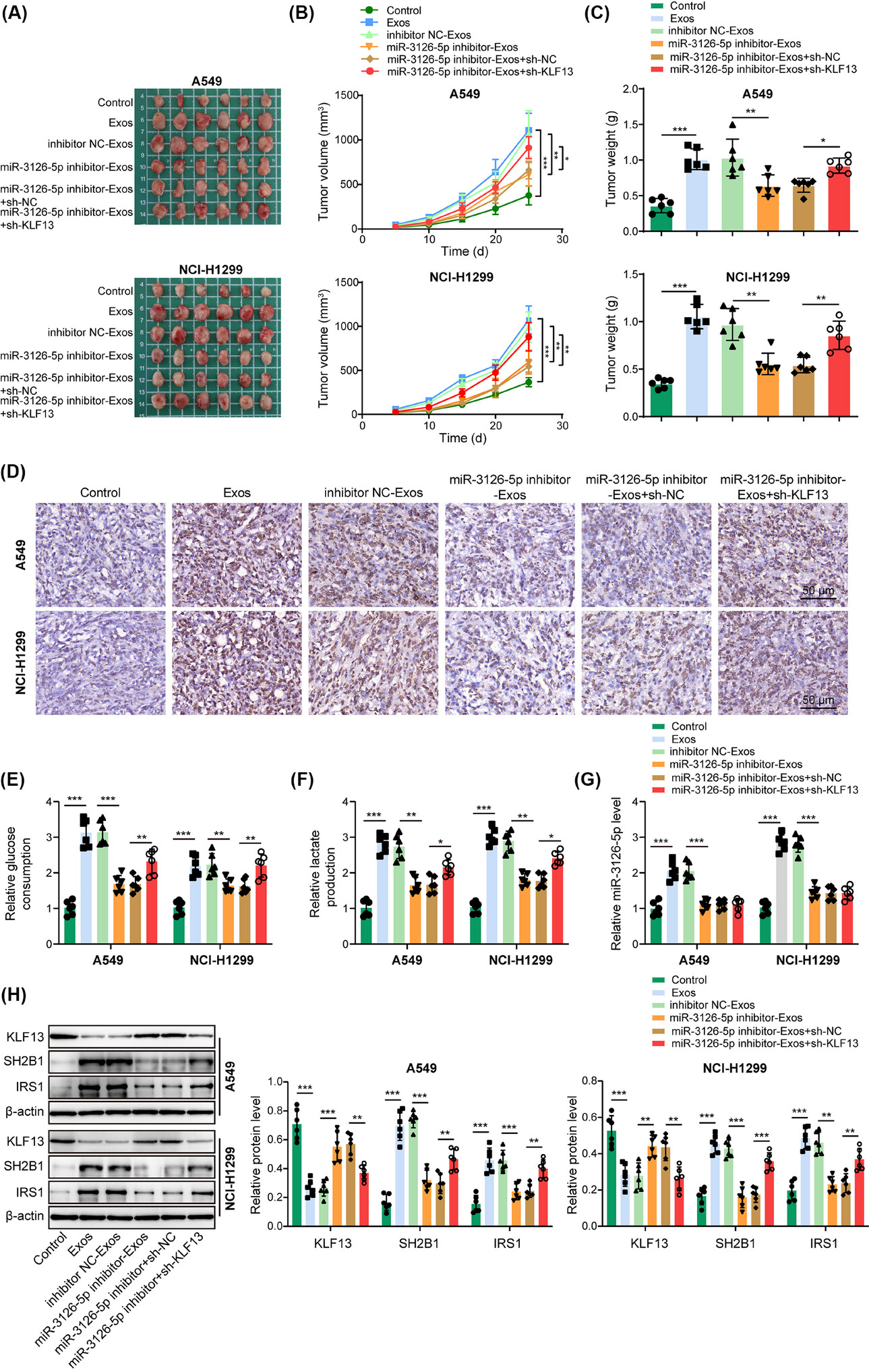
外泌体 miR-3126-5p 通过抑制 KLF13 表达从而触发糖酵解,促进体内非小细胞肺癌生长
02
研究人员在异种移植小鼠模型中验证了体外发现的外泌体 miR-3126-5p/KLF13 轴的作用。研究显示,成纤维细胞来源的外泌体促进了肿瘤生长和肿瘤中的 Ki-67 表达。用沉默 miR-3126-5p 的外泌体治疗显著抑制了肿瘤生长和 Ki-67 表达,而 KLF13 缺陷则使其恢复。此外,外泌体治疗组肿瘤中升高的葡萄糖消耗和乳酸生成因 miR-3126-5p 缺陷而逆转,而 KLF13 敲低使其恢复。相应地,外泌体治疗介导的 miR-3126-5p、SH2B1、IRS1 表达升高和 KLF13 表达降低因沉默 miR-3126-5p 的外泌体而逆转。然而,除了 miR-3126-5p 表达的变化外,KLF13 下调抵消了这些变化。此外,研究人员通过向 C57BL/6N 小鼠注射小鼠 Lewis 肺癌 LLC 细胞建立了免疫功能健全的小鼠模型。研究人员发现,外泌体治疗显著促进了肿瘤生长、肿瘤中的葡萄糖消耗和乳酸生成,而 KLF13 过表达则使其消失。此外,在经外泌体处理的小鼠肿瘤中,miR-3126-5p、SH2B1 和 IRS1 的水平升高,但 KLF13 的水平降低,而 KLF13 过表达则抵消了这些变化,除了 miR-3126-5p 表达的变化。为了验证 PI3K/AKT 信号通路在此过程中的作用,应用了该通路的抑制剂 BKM120。在 BALB/c 裸鼠中,CAF 衍生的外泌体介导的肿瘤生长、葡萄糖消耗和乳酸生成的促进作用在与 BKM120 联合治疗时减弱。另外,BKM120 逆转了外泌体处理肿瘤中 p-AKT 的上调,而由外泌体引起的 KLF13 下调和 miR-3126-5p、SH2B1、IRS1 以及 p-PI3K 的上调不受 BKM120 联合给药的影响。总之,CAF 衍生的外泌体 miR-3126-5p 通过抑制 KLF13 表达和激活 PI3K/AKT 通路促进糖酵解,从而加速体内非小细胞肺癌的生长。

外泌体 miR-3126-5p 通过下调 KLF13 促进糖酵解从而在体内加速非小细胞肺癌的生长
结论
03
综合来看,研究人员揭示了非小细胞肺癌(NSCLC)中糖酵解的一种新的调节机制。本研究结果为靶向 CAFs 来源的外泌体 miR-3126-5p 以抑制糖酵解并改善 NSCLC 患者的预后提供了新的治疗潜力。(转化医学网360zhyx.com)
参考资料:
https://onlinelibrary.wiley.com/doi/10.1002/ctm2.70554
【关于投稿】
转化医学网(360zhyx.com)是转化医学核心门户,旨在推动基础研究、临床诊疗和产业的发展,核心内容涵盖组学、检验、免疫、肿瘤、心血管、糖尿病等。如您有最新的研究内容发表,欢迎联系我们进行免费报道(公众号菜单栏-在线客服联系),我们的理念:内容创造价值,转化铸就未来!
转化医学网(360zhyx.com)发布的文章旨在介绍前沿医学研究进展,不能作为治疗方案使用;如需获得健康指导,请至正规医院就诊。
责任声明:本稿件如有错误之处,敬请联系转化医学网客服进行修改事宜!
微信号:zhuanhuayixue
腾讯登录
还没有人评论,赶快抢个沙发