【JECCR】浙江大学医学院附属第一医院等单位合作发文:癌症免疫治疗中有前景的诊断和治疗靶点
| 导读 | 研究人员还发现松属素是一种选择性的 HDAC7 抑制剂,可恢复 CD8+T 细胞浸润,并提高膀胱癌免疫治疗的疗效。 |

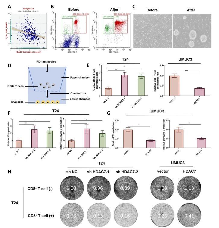
12月24日,浙江大学医学院附属第一医院/南京医科大学第一附属医院研究团队合作共同在期刊《Journal of Experimental & Clinical Cancer Research》上发表了研究论文,题为“Histone deacetylase HDAC7 restricts CD8 + T cell tumor infiltration and limits immunotherapy sensitivity in bladder cancer: reversal by pinocembrin”,本研究中,研究人员发现HDAC7 在膀胱癌(BCa)中过度表达,并与较差的预后相关。功能实验表明,HDAC7 抑制 CD8+T 细胞浸润,从而降低对 PD-1 抗体治疗的敏感性。从机制上讲,HDAC7 降低了剪接调节因子 SRSF7 赖氨酸 24 位点的乙酰化,增强了 BTRC 介导的 SRSF7 泛素化和降解,从而促进了 CCL5 mRNA 的加工和表达。此外,研究人员还发现松属素是一种选择性的 HDAC7 抑制剂,可恢复 CD8+T 细胞浸润,并提高膀胱癌免疫治疗的疗效。
膀胱癌治疗现状与免疫疗法挑战
01
膀胱癌(BCa)是全球重大的健康挑战,是泌尿生殖系统中最常见的恶性肿瘤之一。据中国国家癌症中心的数据,2022 年中国估计新增膀胱癌病例约 92900 例,死亡约 41400 例。膀胱癌的标准治疗方法包括手术、化疗和放疗,但这些方法常因高复发率和治疗耐药性的频繁出现而受限。近年来,免疫疗法已成为膀胱癌治疗的有前景的方法。免疫检查点抑制剂(ICIs),如抗 PD-1/PD-L1 抗体,在部分患者中已显示出疗效。然而,总体应答率仍然相对较低,且个体间治疗效果存在显著差异。因此,探究免疫疗法耐药的机制并优化免疫疗法的疗效具有重要的临床意义。
体外试验揭示HDAC7在BCa中抑制CD8+T细胞的趋化性和抗肿瘤活性
02
IMvigor210 临床数据和 TIMER 分析表明,HDAC7 表达与膀胱癌(BCa)中 CD8+T 细胞浸润呈负相关。使用 CD8 微珠从外周血单个核细胞(PBMCs)中分离 CD8+T 细胞,并通过流式细胞术确认分离效率,超过 80%的细胞为 CD3 和 CD8 双阳性。激活 72 小时后,CD8+T 细胞表现出显著的扩增和聚集。建立双室共培养模型以评估 HDAC7 对 CD8+T 细胞趋化性和功能的影响。在 T24 细胞中敲低 HDAC7 可增加活化 CD8+T 细胞的迁移,而在 UMUC3 细胞中过表达 HDAC7 则会减少 CD8+T 细胞的迁移。

组蛋白去乙酰化酶 7(HDAC7)在体外抑制 CD8+T 细胞的趋化作用和抗肿瘤活性
经过 72 小时共培养,酶联免疫吸附测定(ELISA)显示,在 T24 细胞中敲低组蛋白去乙酰化酶 7(HDAC7)可增加 CD8+T 细胞分泌的干扰素-γ(IFN-γ)和颗粒酶 B 的水平,而在 UMUC3 细胞中过表达 HDAC7 则抑制了这两种细胞因子的产生。与 HDAC7 敲低的 T24 细胞共培养显著增强了 CD8+T 细胞的抗肿瘤活性,而与 HDAC7 过表达的 UMUC3 细胞共培养则降低了其活性。这些结果表明,HDAC7 抑制了膀胱癌(BCa)肿瘤微环境(TME)中 CD8+T 细胞的趋化和抗肿瘤功能。此外,CCK8 和集落形成实验表明,HDAC7 促进了 T24 和 UMUC3 膀胱癌细胞的增殖。
结论
03
本研究证明,组蛋白去乙酰化酶 7(HDAC7)通过非组蛋白去乙酰化促进 BTRC 介导的 SRSF7 泛素化和降解,介导膀胱癌(BCa)对免疫治疗的耐药性。HDAC7 特异性抑制剂松属素可增强 BCa 对免疫治疗的敏感性。因此,HDAC7 是预测 BCa 免疫治疗敏感性的有前景的生物标志物和治疗靶点,而对 HDAC7 的药理学抑制可能为 BCa 提供一种新的治疗策略。(转化医学网360zhyx.com)
参考资料:
https://link.springer.com/article/10.1186/s13046-025-03585-3
【关于投稿】
转化医学网(360zhyx.com)是转化医学核心门户,旨在推动基础研究、临床诊疗和产业的发展,核心内容涵盖组学、检验、免疫、肿瘤、心血管、糖尿病等。如您有最新的研究内容发表,欢迎联系我们进行免费报道(公众号菜单栏-在线客服联系),我们的理念:内容创造价值,转化铸就未来!
转化医学网(360zhyx.com)发布的文章旨在介绍前沿医学研究进展,不能作为治疗方案使用;如需获得健康指导,请至正规医院就诊。
责任声明:本稿件如有错误之处,敬请联系转化医学网客服进行修改事宜!
微信号:zhuanhuayixue
腾讯登录
还没有人评论,赶快抢个沙发