四川大学华西医院杨家印/石毓君/吕涛团队揭示肝癌放射抵抗新机制,为晚期肝细胞癌治疗提供新靶点
| 导读 | 这一成果为克服晚期肝细胞癌(HCC)的治疗阻力提供了新靶点。 |
近日,四川大学华西医院杨家印/石毓君/吕涛团队一项发表于《信号转导与靶向治疗》(Signal Transduction and Targeted Therapy,IF=52.7)的研究,首次揭示琥珀酰化修饰通过调控RNA剪接通路促进肝癌放射抵抗的分子机制。该研究发现了剪接因子SRSF11在KAT2A催化下发生功能性琥珀酰化,进而通过调控RAD52 pre-mRNA剪接增强同源重组修复,最终导致肝癌放射治疗耐受。这一成果为克服晚期肝细胞癌(HCC)的治疗阻力提供了新靶点。
研究背景:肝癌治疗困境与琥珀酰化修饰的潜力
肝细胞癌是全球癌症相关死亡的主要原因之一,其五年生存率低于20%,放射治疗是晚期HCC的重要治疗手段,但固有放射抵抗性严重制约其疗效。近年来,琥珀酰化作为一种新兴的翻译后修饰,在肿瘤代谢重编程和DNA损伤应答中的作用逐渐受到关注,但其在HCC中的具体机制尚未明确。
核心发现:KAT2A-SRSF11-RAD52轴驱动放射抵抗

KAT2A驱动SRSF11第419位赖氨酸(K419)的致癌性琥珀酰化修饰
-
SRSF11是HCC中关键琥珀酰化靶点
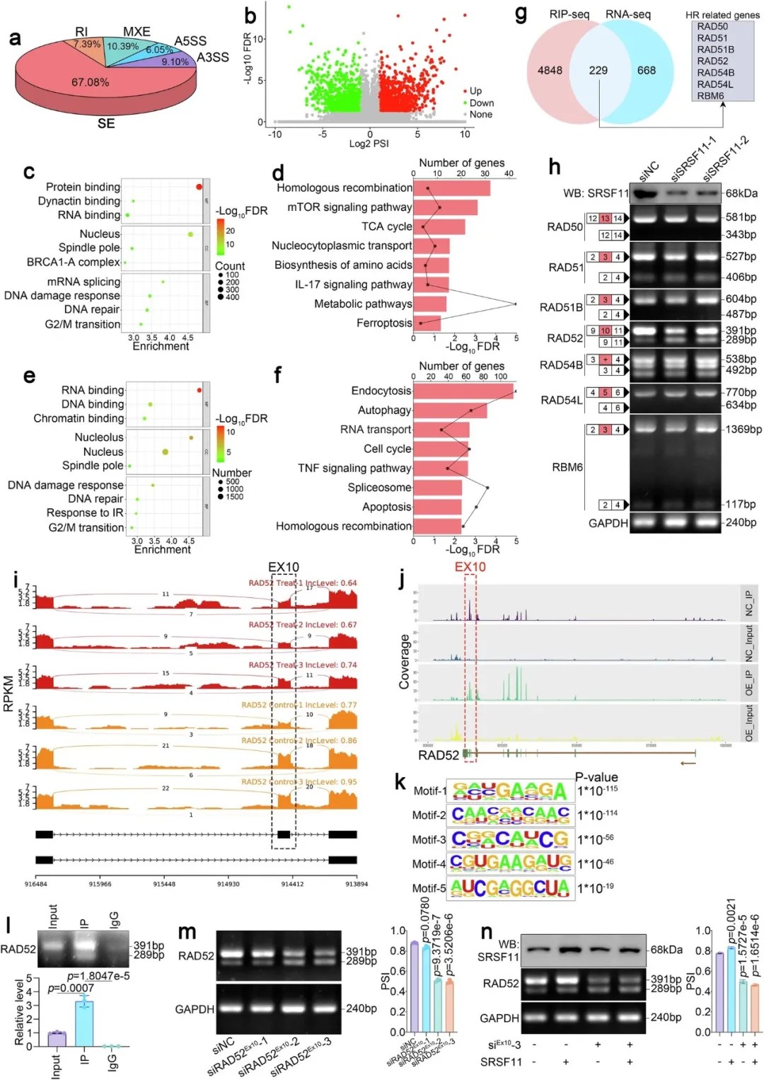
研究团队通过质谱分析鉴定出SRSF11为HCC细胞中保守的琥珀酰化蛋白,其第419位赖氨酸(K419)是主要修饰位点。临床样本验证显示,SRSF11在肝癌组织中呈现高琥珀酰化水平,且与患者不良预后显著相关。

抑制SRSF11可增加DNA损伤并提升放疗敏感性
-
KAT2A催化SRSF11琥珀酰化,增强剪接体招募
机制研究表明,琥珀酰转移酶KAT2A直接与SRSF11结合,催化其K419位点琥珀酰化。该修饰不改变SRSF11蛋白稳定性,但通过强化其与剪接体关键蛋白的互作,促进剪接体组装。

KAT2A介导的K419琥珀酰化调控SRSF11依赖性同源重组(HR)活性
-
RAD52外显子10剪接调控同源重组
功能实验证实,SRSF11通过促进RAD52 pre-mRNA外显子10的保留,维持RAD51结合结构域完整性,从而驱动RAD52-RAD51二聚体形成及同源重组修复。截断实验表明,外显子10缺失会破坏RAD52与RAD51的互作,导致DNA损伤修复缺陷。

SRSF11通过调控剪接促进RAD52外显子10的保留
实验验证:靶向KAT2A-SRSF11轴或可逆转放射抵抗
在动物模型中,敲低SRSF11或KAT2A可显著增强肝癌细胞对辐射的敏感性,抑制肿瘤生长。临床队列分析进一步显示,SRSF11高表达与HR通路活性升高、放射抵抗及患者生存期缩短密切相关。该研究提出靶向KAT2A-SRSF11轴可能成为克服HCC放射抵抗的新策略。
研究意义与未来展望
本研究通过多组学技术(蛋白质组学、转录组学、剪接体分析)系统解析了HCC的代谢-剪接-修复网络,凸显了转录后修饰在肿瘤靶向治疗中的潜力。首次将琥珀酰化修饰、RNA剪接与DNA损伤修复三大生物学过程联动,揭示了肝癌放射抵抗的跨维度调控机制,为联合靶向治疗提供了理论依据。(转化医学网360zhyx.com)
原文链接:
https://www.nature.com/articles/s41392-025-02458-7
【关于投稿】
转化医学网(360zhyx.com)是转化医学核心门户,旨在推动基础研究、临床诊疗和产业的发展,核心内容涵盖组学、检验、免疫、肿瘤、心血管、糖尿病等。如您有最新的研究内容发表,欢迎联系我们进行免费报道(公众号菜单栏-在线客服联系),我们的理念:内容创造价值,转化铸就未来!
转化医学网(360zhyx.com)发布的文章旨在介绍前沿医学研究进展,不能作为治疗方案使用;如需获得健康指导,请至正规医院就诊。
责任声明:本稿件如有错误之处,敬请联系转化医学网客服进行修改事宜!
微信号:zhuanhuayixue
腾讯登录
还没有人评论,赶快抢个沙发