重要发现!沈敏洪/康毅滨/卢毅等找到三阴性乳腺癌免疫治疗耐药的关键基因,揭示其双通路作用机制,靶向阻断可显著提高免疫治疗效果
| 导读 | 随着对FAM114A1基因作用机制的揭示,未来三阴性乳腺癌的治疗策略将更加精准。 |
三阴性乳腺癌作为最具侵袭性的乳腺癌亚型,长期以来因缺乏有效靶向治疗靶点而成为临床治疗的难点。近年来,免疫检查点抑制剂的出现为部分患者带来了希望,但总体响应率不足20%,大多数患者面临原发性或继发性耐药。
11月18日,复旦大学附属肿瘤医院沈敏洪、普林斯顿大学康毅滨&同济大学附属第十人民医院卢毅团队等在国际权威期刊《信号转导与靶向治疗》(Signal Transduction and Targeted Therapy,IF=52.7)发表一项重要研究成果:首次系统地揭示FAM114A1基因在三阴性乳腺癌免疫逃避中的关键作用和全新机制,为破解免疫治疗耐药难题提供了新的方向。
研究设计与亮点:创新筛选与关键发现

FAM114A1 促进三阴性乳腺癌的免疫逃避
为系统识别导致免疫治疗抵抗的基因,研究团队采用了CRISPR激活筛选技术。这种方法能够在全基因组范围内找出哪些基因的过度表达会导致肿瘤细胞逃避免疫系统的攻击。研究人员建立了肿瘤细胞与免疫细胞共培养体系,模拟肿瘤微环境中的免疫清除过程。通过CRISPR激活技术,逐一激活了数千个基因,观察哪些基因能够帮助肿瘤细胞在免疫细胞攻击下存活。
FAM114A1基因在筛选中显著富集,表明其过度表达可能与免疫逃避密切相关。为进一步验证这一发现,研究人员在三阴性乳腺癌小鼠模型中降低FAM114A1表达,结果发现肿瘤生长受到显著抑制,肿瘤内CD8+ T细胞浸润和活化程度明显增加。对109例三阴性乳腺癌患者样本的分析进一步证实,FAM114A1高表达与CD8+ T细胞浸润减少显著相关,支持了其在调节抗肿瘤免疫中的关键作用。
作用机制:双通路机制揭秘

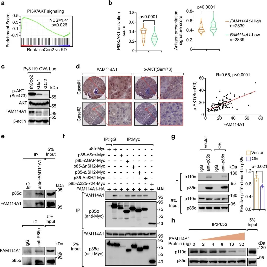
FAM114A1 激活 PI3K/AKT 信号通路并抑制抗原呈递
研究发现FAM114A1通过两条平行通路抑制抗原呈递,从而帮助肿瘤细胞逃避免疫系统的识别和攻击。
一方面,FAM114A1与p85α相互作用,破坏了p85α/p110α蛋白复合物的稳定性,从而激活PI3K/AKT信号通路。已知PI3K/AKT通路的激活会下调MHC-I和MHC-II基因表达,减少肿瘤抗原的表面展示。
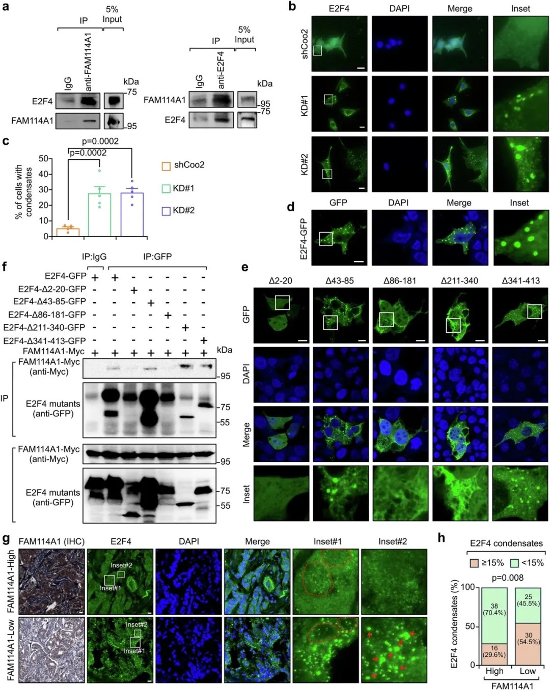
另一方面,研究发现了FAM114A1一个的全新功能——调控蛋白质液-液相分离。FAM114A1与转录因子E2F4结合,阻止其形成液-液相分离凝聚体。液-液相分离是生物大分子通过弱多价相互作用形成无膜细胞器的过程,在基因调控中发挥重要作用。E2F4凝聚体的破坏促进了其核转位,增强了其对Metadherin(MTDH)的转录激活。而MTDH正是一种已知的免疫抑制分子,能够抑制肿瘤抗原呈递。
值得注意的是,这两条通路最终都汇聚于抗原呈递机制的抑制,解释了为何靶向单一通路可能无法有效逆转免疫抑制状态。

FAM114A1 结合 E2F4 以抑制其凝聚体形成
研究意义与临床应用

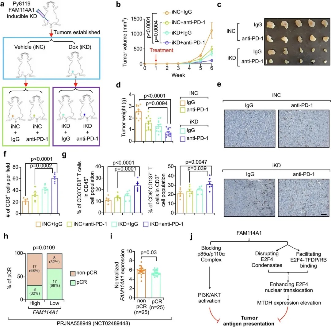
靶向 FAM114A1 可使三阴性乳腺癌对免疫疗法增敏
研究发现,靶向FAM114A1可显著提高免疫治疗效果。在动物模型中,诱导FAM114A1基因敲除并结合抗PD-1治疗,显著抑制了肿瘤生长,增加了肿瘤内CD8+ T细胞的浸润和活化。对临床数据的分析显示,在多个免疫治疗队列中,FAM114A1高表达患者病理完全缓解率较低,而FAM114A1低表达患者对免疫治疗的反应更好。
目前,PD-L1表达是临床上常用的免疫治疗疗效预测生物标志物,但其预测价值有限。研究人员开发了一种基于FAM114A1信号轴的分子标签,在预测免疫治疗响应方面显示出优于PD-L1的性能。此外,研究还探索了靶向FAM114A1的治疗策略。使用反义寡核苷酸降低FAM114A1表达,显著增强了肿瘤细胞对免疫杀伤的敏感性。这为未来开发针对FAM114A1的靶向治疗提供了理论基础。
三阴性乳腺癌的分类系统正从传统病理学分型向分子分型转变。研究人员已将其分为四种不同免疫微环境特征的亚型:免疫激活型、免疫抑制型、管腔雄激素受体型和间质型。随着对FAM114A1基因作用机制的揭示,未来三阴性乳腺癌的治疗策略将更加精准。(转化医学网360zhyx.com)
原文链接:
https://www.nature.com/articles/s41392-025-02472-9
【关于投稿】
转化医学网(360zhyx.com)是转化医学核心门户,旨在推动基础研究、临床诊疗和产业的发展,核心内容涵盖组学、检验、免疫、肿瘤、心血管、糖尿病等。如您有最新的研究内容发表,欢迎联系我们进行免费报道(公众号菜单栏-在线客服联系),我们的理念:内容创造价值,转化铸就未来!
转化医学网(360zhyx.com)发布的文章旨在介绍前沿医学研究进展,不能作为治疗方案使用;如需获得健康指导,请至正规医院就诊。
责任声明:本稿件如有错误之处,敬请联系转化医学网客服进行修改事宜!
微信号:zhuanhuayixue
腾讯登录
还没有人评论,赶快抢个沙发